导语 T-DXd在不同HER2表达水平乳腺癌均显示出疗效,其发挥疗效的作用机制和耐药机制是什么?DAISY研究旨在探索这些问题。 T-DXd作为一款备受瞩目的明星抗肿瘤药物,为了更好地将其应用于临床,并为患者带来更多治疗可能性,关于T-DXd的作用机制和耐药机制等方面仍存在需要进一步探讨的问题。包括HER2表达及其空间分布对T-DXd疗效的影响;T-DXd在肿瘤中的分布;T-DXd对肿瘤微环境的潜在影响;以及耐药性的分子机制等都是当前的热点探索方向。DAISY研究旨在根据HER2表达水平探索T-DXd在mBC患者中的疗效,并通过不同时间点肿瘤样本的生物标志物分析来评估T-DXd的治疗反应和耐药性,该研究成果或将给到临床重要启示。继多次亮相于国际肿瘤大会之后,2023年7月24日,DAISY研究正式全文发表于权威期刊《NATURE MEDICINE》(影响因子:82.9)。ADC Academy特将该研究[1]重点内容梳理如下,以供读者参考。 研究方法 DAISY研究(NCT04132960)是一项前瞻性、II期、开放性临床试验,评估了T-DXd在不同HER2表达水平的mBC患者中的临床获益。研究纳入2019年11月4日-2021年3月3日来自法国15家研究中心的mBC患者。入组患者在转移性疾病阶段至少接受过一线化疗,并且至少有一个非骨转移灶易于活检。在基线活检时获得样本,根据标准IHC测定HER2表达水平,并将患者分配到三个队列中。HER2过表达定义为IHC 3+或ERBB2原位杂交(ISH)阳性;HER2低表达定义为IHC 2+/ERBB2 ISH阴性或IHC 1+;HER2不表达定义为HER2 IHC 0。 HER2过表达mBC患者既往必须接受过紫杉类药物治疗,且对曲妥珠单抗和T-DM1耐药。HER2低表达或HER2 IHC 0患者既往必须接受过蒽环类药物和紫杉类药物治疗。激素受体(雌激素和/或孕激素)阳性患者必须对内分泌治疗和CDK4/6抑制剂耐药。基线和耐药时将进行肿瘤活检,以评估治疗前后的肿瘤组织变化。治疗期间则可选的进行肿瘤活检。 研究结果 DAISY研究共筛选265例患者,根据已知的最新HER2状态,共186例患者入组试验。其中HER2过表达组为86例,HER2低表达组为49例,HER2不表达组为51例。由于相比已知的HER2状态,部分患者在基线活检时HER2状态发生了变化,因此,将入组患者重新分配至不同队列。在86例HER2过表达mBC患者中,14例在基线活检后入组队列2(HER2低表达组,n=74),1例入组队列3(HER2 IHC 0组,n=40)。在HER2低表达患者(n = 49)中,1例入组队列1(HER2过表达组,n=72),9例入组队列3(HER2 IHC 0组,n=40)。51例HER2不表达mBC患者中21例入组队列2(HER2低表达组,n=74)。 即入组的186例患者,最终根据基线活检测定的HER2状态,将患者分配至特定队列,72例HER2过表达mBC患者分配至队列1;74例HER2低表达mBC患者分配至队列2;40例HER2不表达mBC患者分配至队列3。患者接受T-DXd 5.4 mg/kg,每3周一次,直至疾病进展或出现不可耐受的毒性(图1-3)。
图1. DAISY研究流程图

图2. 研究设计

图3. 通过标准IHC确定HER2状态并进行队列分配
在安全性人群(n=179)中,队列1共有44例患者(64.7%)、队列2共有58例患者(79.5%)、队列3共有26例(68.4%)患者为激素受体阳性原发性乳腺癌(3个队列间P=0.13)。大多数患者(53.1%)既往接受过≥5线针对转移性疾病的治疗。队列2和队列3分别有53例(72.6%)和27例(71.1%)患者在入组时出现肝转移,而队列1有23例(33.8%)患者出现肝转移(P<0.0001)。队列1有21例患者(30.9%)、队列2有33例(45.2%)患者和队列3有23例(60.5%)患者的ECOG体能状态评分为0(P=0.011)。不同队列患者的既往治疗情况与乳腺癌的分子特征一致,符合当前治疗标准。除转移灶和体能状态外,三个队列间的患者特征基本相似。
全分析集(FAS)共纳入177例患者(图1)。队列1、队列2和队列3的T-DXd中位治疗周期数分别为12.5(范围:2-31)、10(范围:1-29)和6(范围:1-26)。研究的主要终点为确认的客观缓解率(ORR)。截至2021年10月19日数据截止日期,共86例(48.6%)患者发生经证实的客观缓解,包括队列1(符合主要终点)48例患者(70.6%,95%CI 58.3-81)、队列2(符合主要终点)27例患者(37.5%,95%CI 26.4-49.7)和队列3(符合主要终点)11例患者(29.7%,95%CI 15.9-47)(图4a)。

图4. 不同HER2表达队列接受T-DXd治疗的疗效。a. FAS人群中根据最佳客观缓解确定的每个队列靶病灶较基线的最佳变化的瀑布图(n=177)。b. FAS人群中每个队列PFS的Kaplan-Meier曲线图(n=177)
此外,7例患者出现未证实的客观缓解(3.9%)。当观察靶病灶的最佳肿瘤缩小百分比时,发现队列1、2和3的中位肿瘤缩小百分比分别为-57.2%(范围,-100至13.6)、-25.3%(范围,-100至203.2)和-12.5%(范围,-80.6至68.7)(P < 0.0001)。
此外,该研究评估了确认的客观缓解与以临床特征进行校正的队列之间的相关性。与队列2相比,队列1患者中确认客观缓解的可能性更高[校正比值比(OR):3.96,95%CI 1.78–8.77,P=0.001]。队列3和队列2之间确认客观缓解的可能性无显著差异(校正OR:0.63,95%CI 0.25-1.54,P=0.30)(图3)。
研究还评估了临床特征和确认的客观缓解之间的相关性是否因队列而不同。在队列2中,入组筛选时存在≥3个转移灶是与无应答显著相关的唯一参数(P=0.018)。然后,研究评估了与入组前已知的常规临床检测结果相比,基线活检HER2状态发生变化的患者的确认ORR。在14例常规临床样本为HER2过表达且在基线活检后最终分配至队列2(HER2低表达)的患者中,6例获得经证实的客观缓解(42.9%,95%CI 17.7-71.1)。21例此前为HER2不表达mBC患者,基线活检后分配至队列2(HER2低表达),确认ORR为19%(95%CI 5.4-41.9,n=4/21)。基线活检后分配至队列3(IHC 0)的HER2表达(过表达或低表达)患者的确认ORR为40%(95%CI 12.2-73.8,n=4/10)。
在队列2中,HER2 IHC 1+和IHC 2+/ERBB2 ISH阴性患者之间确认的ORR相似(图5)。

图5. 根据HER2状态显示的FAS人群(n=72)中队列2患者的靶病灶较基线最佳变化百分比的瀑布图
次要终点为缓解持续时间(DOR)、PFS、OS、临床获益率(CBR)和安全性。在93例确认或未确认客观缓解的患者中,队列1的中位DOR为9.7个月(95%CI 6.8-13),队列2为7.6个月(95%CI 4.2-9.2),队列3为6.8个月(95%CI 2.8-未达到)。
中位随访15.6个月(95%CI 12.6-16.7)后,队列1的中位PFS为11.1个月(95%CI 8.5-14.4),队列2为6.7个月(95%CI 4.4-8.3),队列3为4.2个月(95%CI 2.0-5.7)。在校正临床特征的多变量分析中,与队列2相比,队列1 的PFS更长(校正HR:0.53,95%CI 0.34-0.84,P=0.007),队列3的PFS则相较于队列2更短(校正HR:1.96,95%CI 1.21-3.15,P=0.006)(图4b)。
当根据队列评估临床特征和PFS之间的相关性时,发现在队列1中,从诊断转移性疾病到纳入研究超过24个月的时间间隔与较长的PFS相关(HR 24-60个月与0-24个月:0.35,95%CI 0.16–0.79;HR > 60个月与0-24个月: 0.24,95%CI 0.10–0.57;P=0.002)。在队列2中,筛选时存在≥3个转移灶时,PFS更短(HR:2.24,95%CI 1.27-3.93,P=0.004),并且存在HR表达时,PFS更长(HR:0.48,95%CI 0.26-0.92,P=0.022)。在队列3中,筛选时ECOG体能状态为1的患者PFS较短 (HR:2.13,95%CI 1.02-4.44,P=0.037)。队列2中HER2 IHC 1+和IHC 2 +/ERBB2 ISH阴性患者之间观察到相似的PFS(图6)。

图6. 根据HER2状态显示的FAS人群中队列2患者的PFS的Kaplan-Meier曲线图(n=72)
根据HR状态的每个队列的PFS见图7。中位随访14.1个月(95%CI 13.2–15.2)后,队列1的中位OS未达到(95%CI 16.7–未达到),队列2未达到(95%CI 11.5–未达到),队列3为11.6个月(95%CI 8.3–17.3)。

图7. FAS人群中根据HR表达确定的每个队列中PFS的Kaplan-Meier曲线图(n=177)
不良事件与之前的数据一致。最常见的≥3级不良反应为中性粒细胞减少症(12%)、疲乏(8%)和呕吐(6%),与TOP1抑制剂的毒性特征一致。9例患者(5%)出现间质性肺病或肺炎,均为1级或2级。3例患者(1.7%)出现射血分数降低(1例3级)。3例患者(1.7%)出现5级不良反应。
HER2表达模式和治疗反应
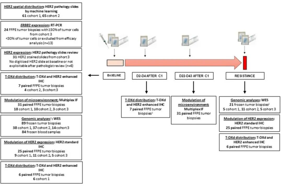
研究者进一步检测了三个队列的HER2表达模式,进行探索性分析。首先评估了HER2空间分布是否可预测队列1(HER2过表达mBC;n=61)患者的药物治疗反应(图8)。机器学习分析表明,使用无监督聚类算法将HER2切片分割成8个聚类(图9)。二氨基联苯胺(DAB)染色强度(HER2表达)和细胞密度是驱动无监督聚类的两个核心特征。研究根据确定的8个聚类中每个聚类的百分比比较了无应答者与应答者,发现无应答者在聚类6中的百分比更大[P=0.011,经错误发现率(FDR)校正的P=0.086],没有其他聚类显示组间有统计学显著差异(图10)。聚类6的特征是HER2染色低[中位数,0.19;四分位距(IQR),0.10–0.47]和中等细胞密度(37%的斑块没有细胞,34%的斑块有一个细胞核)。聚类6斑块中存在的细胞主要是成纤维细胞和免疫细胞[平均值分别为56%(95%CI 50-62)和27%(95%CI 22-32)]。在60例患者的28例(47%)中,聚类6也含有肿瘤细胞,HER2 IHC 0、IHC 1+和IHC 2+的平均值分别为40%(95%CI 24-56)、48%(95%CI 33-63)和12%(95%CI 0-23)。然后研究利用该模型分析了队列2中65个HER2病理切片(HER2低表达mBC;图8)。未观察到与T-DXd疗效的显著相关性。

图8. HER2表达空间分析的数据集描述。a.队列1(HER2过表达)数据集中HER2 IHC评分和确认的客观缓解的分布。数量代表分析的患者数量(n = 61)。b.队列1中考虑用于HER2空间分布分析的患者集描述。c.队列2(HER2低表达)数据集中HER2 IHC评分和确认的客观缓解的分布。数量代表分析的患者数量(n = 65)。d.队列2中考虑用于HER2空间分布分析的患者集描述。

图9. 确定队列1中的最佳聚类数量。使用7-12个聚类,根据Mini-Batch K-Means聚类计算Davies-Bouldin指数。该指数表示聚类之间的相似程度,较低的值指向更好的分割。图中以8个聚类突出显示最小值

图10. HER2表达模式和治疗反应。a. 根据队列1(HER2过表达)中T-DXd敏感性的聚类相对百分比。b. 1对病理切片,红色显示聚类6
接下来,研究者利用来自队列2(HER2低表达mBC)的65例患者的数据训练了一个新的模型(图8)。结果并没有发现识别出的集群与T-DXd治疗反应之间存在显著关联。
然后,研究者评估了HER2表达水平是否可以预测队列3患者的药物反应(HER2 IHC 0,n=37)。首先通过逆转录聚合酶链反应(RT–PCR) 在24个肿瘤样本中评估ERBB2基因的表达,这些样本在基线时的肿瘤细胞≥30%(图11)。结果发现14例ERBB2表达低于中位数的患者中有5例(35.7%,95%CI 12.8-64.9)出现经证实的客观缓解。与之相比,10例ERBB2表达高于中位数的患者中有3例(30%,95%CI 6.7–65.2) 出现经证实的客观缓解。队列3中31例患者基线活检时获得的HER2染色切片由两名病理学家审查(图11)。在15份样本[8份“超低”表达(<10%的肿瘤细胞中显示微弱至弱的不完整膜染色)和7份IHC 1+]中检测到一定水平的HER2表达。在15例可检测到HER2表达的患者中的6例(40%,95%CI 16.3-67.7)和16例未检测到HER2表达的患者中的4例(25%,95%CI 7.3-52.4)中观察到证实的客观缓解。

图11. 用于转化分析的每个时间点和队列的组织和血液样本。队列1:HER2过表达(HER2 IHC 3+ 或ERBB2 ISH+)mBC,队列2:HER2低表达(HER2 IHC 2+/ERBB2 ISH-或IHC 1+)mBC,队列3:HER2不表达(HER2 IHC 0)mBC
T-DXd的作用机制
研究者进一步探索了在基线和治疗期间获得的7对配对活检组织中的T-DXd分布(探索性目的)(图11)。具有高水平HER2表达的肿瘤细胞呈现T-DXd强染色(图12a)。相反,分类为HER2 IHC 0的3份样本显示无T-DXd染色或染色非常少(Pearson相关系数r=0.75,P=0.053)。这3例T-DXd分布水平较低的患者中有2例出现经证实的部分缓解,PFS分别为17.8个月(删失患者)和12个月。

图12. T-DXd的作用机制。a. T-DXd分布与HER2表达相关性的图示。b. T-DXd对免疫微环境调节的图示
然后研究者探索了在来自三个队列的31例患者中,T-DXd是否能调节免疫微环境(探索性目的)(图13)。在给药后第3周或第6周未检测到T-DXd对免疫细胞的定量调节(图12b)。在队列1患者中观察到PD-L1表达显著降低(n=18,P=0.002),推测是由于T-DXd对肿瘤细胞[细胞角蛋白(CK)+/程序性死亡配体1(PD-L1)+]的细胞毒性作用(图12b)。在队列1中也观察到肿瘤细胞近端巨噬细胞(0-10µm)的减少(n=18,经FDR校正的P=0.0305;图13)。

图13. 队列1(HER2过表达,n=18)基线和治疗期间肿瘤活检中0-10µm肿瘤细胞的免疫细胞密度
T-DXd的耐药机制
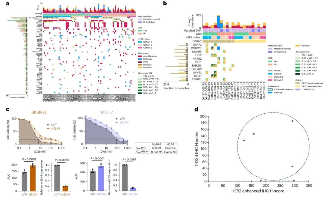
为了确定原发性和继发性耐药的机制(探索性目的),研究者针对在基线(n=89:队列1为38例,队列2为37例,队列3为14例)和耐药(n=21:队列1为5例,队列2为11例,队列3为5例)时获得的冷冻肿瘤组织进行了全外显子测序(WES)。11例耐药活检与基线活检相匹配(图11)。图14a根据对T-DXd的敏感性报告了基线时驱动性基因体细胞突变和拷贝数改变(CNAs)。

图14. T-DXd耐药机制。a. 基线时在至少3%的肿瘤活检组织中发现的驱动突变和拷贝数变异的肿瘤图谱(n=89)。b. 耐药时发现的获得性基因组改变的肿瘤图谱(n=11)。
除了ERBB2扩增,没有观察到驱动基因改变与前期耐药之间的显著相关性(经FDR校正的P>0.54)。基线时89例患者中有6例(7%)检测到ERBB2半合子缺失。其中4例患者对T-DXd无应答(队列2中3例,队列3中1例)。研究者接下来通过比较在基线和耐药时获得的11对活检样本的基因组图谱,探索在耐药时获得了哪些基因组改变。结果发现在这11对样本中,有11个基因在至少2对样本中出现了耐药阶段获得的变异,而这些基因在匹配的基线样本中没有发生突变。这表明这些基因的变异可能与耐药性的发展有关(图14b)。在21份T-DXd耐药样本中,3份(14%)观察到SLX4突变:其中1份在匹配的基线样本中未观察到;第2份于基线活检中也检测到该突变;第3份在基线活检中不可用。根据CADD和SIFT,其中两个突变被列为有害突变;然而,没有发现第二个等位基因缺失的证据。在DAISY-109患者治疗后样本中观察到SLX4 M1591L。
突变分析显示,由于存在3个邻近的人为突变,基线样本中的突变被错误地标记。此外,尽管在经过处理的样本DAISY-098-T2中检测到rs149126845错义变异(SLX4 K458E),但由于缺乏与之匹配的血液样本,并且在Genome Aggregation Database(gnomAD)中该突变频率相对较高,研究者决定不包括该变异。相反,在89个治疗前活检样本和The Cancer Genome Atlas(TCGA)乳腺癌(BRCA)样本中,SLX4突变的频率分别为3%和1.5%。研究者评估了两种乳腺癌细胞系中去除SLX4并经不同剂量的DXd处理5天后的细胞存活能力。在SLX4沉默的SK-BR-3细胞中,达到80%抑制所需的DXd浓度(IC80)增加了20倍(8.18 nM vs 167.27 nM),在SXL4沉默的MCF-7细胞中增加了5倍(95.1 nM vs 502.4 nM)(图14c)。
最后,研究者探索了耐药时与治疗前相比,HER2表达和T-DXd分布的调节情况(图11)。20例患者中有13例(65%,95%CI 40.8–84.6)在耐药后出现了HER2表达的下降,包括3例IHC 3+(其中2例转变为IHC 2+,1例转变为IHC 1+),6例IHC 2+(其中3例转变为IHC 1+,3例转变为IHC 0)和4例IHC 1+转变为IHC 0。在队列1的6例耐药患者中,有4例患者观察到T-DXd被肿瘤细胞内吞(最后一次输注后6周内活检),这表明在一部分耐药患者中,T-DXd仍可以分布到癌细胞中(图14d)。所有表现出T-DXd被肿瘤细胞内吞的患者,在耐药期进行的活检中HER2评分为3+或2+。
最后该研究比较了耐药与前期治疗时相比,HER2表达和T-DXd分布的变化。20例患者中的13例(65%,95%CI 40.8–84.6)在耐药后出现HER2肿瘤表达下降,即3例IHC 3 +(2例IHC 2 +,1例IHC 1 +),6例IHC 2 +(3例IHC 1 +,3例IHC 0),4例IHC 1+至IHC 0。队列1的6例患者中,有4例在耐药时(末次输注后6周内活检)观察到肿瘤内存在T-DXd,这表明在一部分耐药患者中,T-DXd仍然可以分布到肿瘤细胞中(图14d)。在耐药时表现出T-DXd可被内吞至肿瘤细胞的所有患者中,进行耐药活检时HER2 IHC为3 +或2 +。
研究讨论
DAISY研究报告了HER2表达是T-DXd疗效的决定因素。具体而言,三个患者队列的PFS率存在显著差异;T-DXd的内吞情况根据HER2表达水平有所不同;耐药时HER2表达降低。之前的一项研究表明[2],HER2定量连续评分(QCS)可能预测HER2低表达mBC患者对T-DXd的治疗反应。既往临床试验显示[3,4],HER2 IHC 1+和IHC 2+亚组的肿瘤缓解相似。DAISY试验证实了这一发现,表明IHC可能不能完全准确的预测HER2低表达乳腺癌患者对T-DXd治疗的疗效。
尽管DAISY研究表明,当HER2高表达时T-DXd的抗肿瘤活性增加,但在HER2 IHC 0患者中也观察到T-DXd具有一定的抗肿瘤活性。这表明HER2极低表达的肿瘤细胞同样能内吞T-DXd,并且也提示了T-DXd的疗效也可能部分由不依赖于HER2的机制介导。
一项18位病理医生参与的研究显示[5],HER2 IHC 0和1+评分的一致性水平较低(26%)。在DAISY研究中,48%(n=15)的HER2 IHC 0样本切片在外部病理学评估中可检测到HER2表达,可能是HER2“超低”表达或HER2 IHC 1+。在另一项研究中[6],364例HER2 IHC 0乳腺癌病例中,67%的病例可通过定量免疫荧光检测到HER2表达。总的来说,这些研究结果共同表明HER2 IHC 0病例中包括了大量具有一定HER2表达的肿瘤细胞,并且其中一部分患者对T-DXd治疗敏感。这为正在进行的DB06临床试验提供了强有力的依据,该研究正在评估T-DXd在HER2“超低”表达mBC患者中的疗效[7],有望进一步扩大T-DXd的获益人群边界,并且强调了优化HER2检测的重要性。值得注意的是,在HER2 IHC 0 mBC患者组中,根据ERBB2基因表达水平的差异,并没有观察到任何对T-DXd治疗反应的不同。这意味着即使在ERBB2没有或非常低水平表达的患者中,T-DXd仍然可能显示出药物活性。
T-DXd连接子裂解后释放的游离有效载荷,可能是其在HER2 IHC 0 mBC患者中表现出疗效的另一种可能解释[8]。未来可能根据HER2低表达(IHC 1+或IHC 2+/ISH阴性)乳腺癌患者中ERBB2基因表达水平进行疗效评估。但研究者最初决定不进行这项分析,因为既往研究报道表明,在HER2非过表达的乳腺癌中,ERBB2 mRNA水平在患者之间变化很小[9]。因此,基于ERBB2基因表达水平来评估T-DXd的疗效可能没有意义。此外,研究还发现,在HER2 IHC 1+和HER2 IHC 2+/ISH阴性的乳腺癌中,T-DXd的疗效相似。这同样支持了根据ERBB2基因表达水平来评估T-DXd的疗效可能并不必要。
DAISY研究还表明,基线活检后,在由HER2过表达转变为HER2低表达的mBC患者中,确认的ORR略低。尽管数量较少,应谨慎解释,但这一发现可能对解释DB02和DB03研究结果具有意义,这两项研究中患者既往均接受过多种抗HER2治疗,其中HER2表达下降的患者针对T-DXd的治疗反应会稍微降低。
值得注意的是,虽然第二代ADC(如T-DM1)的疗效与靶标表达密切相关,但最新一代ADC的疗效与靶标表达关系尚未明确。例如,在ASCENT研究[10]中,TROP2表达不能预测TROP2靶向ADC 药物SG的疗效,这可能意味着TROP2表达水平可能不是决定SG疗效的唯一因素,还可能受到其他因素的影响。然而,由于TROP2低表达患者数量较少且分析结果不确定,需要更多的研究来进一步验证和解释这个发现。此外,在广泛HER3表达水平的mBC患者中均观察到了patritumab deruxtecan的疗效,但大多数患者表现出HER3高水平表达。这也表明patritumab deruxtecan的疗效可能不仅仅取决于HER3表达水平,也可能受到其他因素的影响。这个发现可能对后续的治疗选择和个体化治疗方案制定具有重要意义。
DAISY试验的中位PFS低于既往报告临床试验中T-DXd的疗效。与DAISY试验相比,DB02研究中报告的PFS更长[11](17.8个月vs 11.1个月)。这可能是因为DB02研究中,患者在转移性疾病阶段接受的治疗线数相对较少(既往中位治疗线数为2)。并且入组时患者的ECOG评分状态较好(评分为0:56% vs 31%)。DB01研究也显示出相比DAISY研究更长的PFS(19.4个月)[12]。尽管这种差异的原因目前尚不清楚,但在DB01研究中,50%的患者一般状况良好(ECOG体能状态评分为0)。但是患者的既往中位治疗线数与DAISY试验相同(转移性疾病阶段既往中位治疗线数为6)。DB03的疗效结果与DAISY研究不具有直接可比性,因为DB03纳入患者既往未接受过T-DM1治疗[13]。在HER2低表达mBC患者中,DB04试验的中位PFS略高于DAISY研究(9.9个月vs 6.7个月)[14]。两项研究中激素受体阳性乳腺癌患者的比例(89% vs 79%)、一般状况评估(ECOG 0:54% vs 45%)和既往治疗线数(DB04研究既往中位治疗线数为3)也存在差异,这可能解释了这两项研究结果的差异。
在DAISY研究中,T-DXd的安全性特征与既往报告相似。最常见的≥3级不良反应为中性粒细胞减少、疲乏和呕吐,与TOP1抑制剂一致。大多数间质性肺病或肺炎和射血分数降低病例为轻度或中度,总体发生率与既往研究报告的发生率一致。
临床前数据显示[15],在接种表达人类HER2的结肠癌细胞且具有免疫活性的小鼠模型中,T-DXd可增加肿瘤浸润的树突状细胞和CD8+ T细胞。基于这些数据,几项评估T-DXd联合免疫检查点抑制剂的临床试验正在进行中。虽然DAISY研究没有验证这些发现,但与使用全身化疗的既往报道相比,并没有观察到CD8+ T细胞的减少。
尽管在T-DXd耐药时观察到HER2表达显著降低,但在DAISY研究中没有强有力的证据表明T-DXd被肿瘤细胞内吞的减少是耐药发生的主要机制。事实上,6例患者中有4例观察到在耐药时T-DXd仍分布在肿瘤细胞中。然而,在治疗期间和耐药时无法对T-DXd的内吞进行定量比较。在一份病例报告中[16],观察到SG的耐药性与TROP2突变和质膜定位缺陷相关,这表明ADC靶点可能与其耐药性相关。DAISY研究中在21例患者中的3例(14%)发现了SLX4耐药突变。SLX4编码一种DNA修复蛋白,能够调节结构特异性核酸内切酶,可能在TOP1抑制剂耐药中发挥作用。TCGA报告称,1.5%的原发性乳腺癌存在SLX4突变,大多数为激素受体阳性/HER2阴性导管癌。另一项研究报告表明1.3%的HER2阴性mBC(50%激素受体阳性)存在SLX4突变。尽管在体外研究中得到了证实,但DAISY试验中发现的SLX4突变的性质仍有待确定。并且与既往报道不同的是,DAISY研究在耐药时没有检测到TOP1突变。
研究总结
DAISY研究表明,虽然HER2是T-DXd治疗有效性的决定因素,但在一小部分HER2不表达的mBC患者中也观察到T-DXd具有一定的抗肿瘤活性,这表明T-DXd的疗效还可能与其他作用机制有关。并且,T-DXd耐药机制可能涉及HER2表达降低、DXd细胞毒作用的改变和肿瘤微环境的变化。这些共同表明,基于分子分析的精准医疗方法将是优化T-DXd耐药后治疗选择的必要条件。
参考文献:
[1]Mosele F, Deluche E, Lusque A, et al. TRAStuzumab deruxtecan in metastatic breast cancer with variable HER2 expression: the phase 2 DAISY trial. Nat Med. 2023 Jul 24.
[2]Gustavson, M. et al. Abstract PD6-01: Novel approach to HER2 quantification: digital pathology coupled with AI-based image and data analysis delivers objective and quantitative HER2 expression analysis for enrichment of responders to tRAStuzumab deruxtecan (T-DXd; DS-8201), specifically in HER2-low patients. Cancer Res. 81, PD6-01 (2021).
[3]Modi, S. et al. Trastuzumab deruxtecan in previously treated HER2-low advanced breast cancer. N. Engl. J. Med. 387, 9–20 (2022).
[4]Modi, S. et al. Antitumor activity and safety of trastuzumab deruxtecan in patients with HER2-low-expressing advanced breast cancer: results from a phase Ib study. J. Clin. Oncol. 38,1887–1896 (2020).
[5]Gustavson, M. et al. Abstract PD6-01: Novel approach to HER2 quantification: digital pathology coupled with AI-based image and data analysis delivers objective and quantitative HER2 expression analysis for enrichment of responders to trastuzumab deruxtecan (T-DXd; DS-8201), specifically in HER2-low patients. Cancer Res. 81, PD6-01 (2021).
[6]Gustavson, M. et al. Abstract PD6-01: Novel approach to HER2 quantification: digital pathology coupled with AI-based image and data analysis delivers objective and quantitative HER2 expression analysis for enrichment of responders to trastuzumab deruxtecan (T-DXd; DS-8201), specifically in HER2-low patients. Cancer Res. 81, PD6-01 (2021).
[7]Gustavson, M. et al. Abstract PD6-01: Novel approach to HER2 quantification: digital pathology coupled with AI-based image and data analysis delivers objective and quantitative HER2 expression analysis for enrichment of responders to trastuzumab deruxtecan (T-DXd; DS-8201), specifically in HER2-low patients. Cancer Res. 81, PD6-01 (2021).
[8]Colombo, R. & Rich, J. R. The therapeutic window of antibody drug conjugates: a dogma in need of revision. Cancer Cell 40,1255–1263 (2022).
[9]Gong, Y. et al. Determination of oestrogen-receptor status and ERBB2 status of breast carcinoma: a gene-expression profiling study. Lancet Oncol. 8, 203–211 (2007).
[10]Bardia, A. et al. Biomarker analyses in the phase III ASCENT study of sacituzumab govitecan versus chemotherapy in patients with metastatic triple-negative breast cancer. Ann. Oncol. 32, 1148–1156 (2021).
[11]André, F. et al. Trastuzumab deruxtecan versus treatment of physician’s choice in patients with HER2-positive metastatic breast cancer (DESTINY-Breast02): a randomised, open-label, multicentre, phase 3 trial. Lancet 401, 1773–1785 (2023).
[12]Modi, S. et al. Abstract PD3-06: Updated results from DESTINY-breast01, a phase 2 trial of trastuzumab deruxtecan(T-DXd) in HER2 positive metastatic breast cancer. Cancer Res. 81,PD3-06 (2021).
[13]Hurvitz, S. A. et al. Trastuzumab deruxtecan versus trastuzumab emtansine in patients with HER2-positive metastatic breast cancer: updated results from DESTINY-Breast03, a randomised, open-label, phase 3 trial. Lancet 401, 105–117 (2023).
[14]Modi, S. et al. Trastuzumab deruxtecan in previously treated HER2-low advanced breast cancer. N. Engl. J. Med. 387, 9–20 (2022).
[15]Iwata, T. N. et al. A HER2-targeting antibody–drug conjugate, trastuzumab deruxtecan (DS-8201a), enhances antitumor immunity in a mouse model. Mol. Cancer Ther. 17, 1494–1503 (2018).
[16]Coates, J. T. et al. Parallel genomic alterations of antigen and payload targets mediate polyclonal acquired clinical resistance to sacituzumab govitecan in triple-negative breast cancer. Cancer Discov. 11, 2436–2445 (2021).