目前国内外获批上市的PD-1/PD-L1单抗药物有哪些 FDA批准上市的PD-1/PD-L1单抗药物 国内批准上市的PD-1/PD-L1单抗药物 KEYNOTE024研究将帕博利珠单抗用于一线治疗PD-L1高表达(TPS≥50%)、 EGFR、ALK突变阴性的晚期NSCLC患者,结果显示,与含铂类化疗药物比较,帕博利珠单抗显著改善了患者的ORR、PFS和OS。 KEYNOTE042研究进一步验证了TPS≥1%的人群,结果显示,帕博利珠单抗与含铂类化疗药物比较,患者临床获益显著。 KEYNOTE010研究结果显示,帕博利珠单抗较标准化疗方案能够显著改善既往接受过治疗的PD-L1阳性(TPS≥1%)局部晚期或转移性NSCLC患者的OS,且PD-L1表达水平越高,临床获益越大。基于上述研究结果,帕博利珠单抗被批准用于一线治疗PD-L1阳性(TPS≥1%)、EGFR和(或)ALK突变阴性的转移性或晚期NSCLC患者。 IMpower110研究结果显示,与铂类药物化疗比较,接受阿替利珠单抗治疗的PD-L1高表达[肿瘤细胞(tumor cells, TC)≥50%或免疫细胞(immune cells, IC)≥10%]患者的OS得到改善,基于这一结果,FDA批准阿替利珠单抗单药一线治疗PD-L1高表达(TC≥50%或IC≥10%)的EGFR和(或)ALK阴性的转移性NSCLC患者。 此外,PACIFIC研究结果显示,度伐利尤单抗作为放化疗结束后无疾病进展的不可切除的局部晚期NSCLC患者的巩固治疗,在TPS≥1%的患者中,能够显著改善患者的PFS和OS。欧盟批准其用于放化疗结束后无疾病进展的不可切除局部晚期Ⅲ期NSCLC患者的巩固治疗,其中PD-L1检测(TPS≥1%)为伴随诊断。 CheckMate017和CheckMate057研究结果显示,纳武利尤单抗用于治疗晚期鳞状或非鳞状NSCLC患者,与多西他赛比较,纳武利尤单抗能够提高患者的ORR、PFS和OS。基于此两项研究,FDA批准纳武利尤单抗用于以铂类为基础化疗方案进展后的晚期(转移性)鳞状或非鳞状NSCLC患者。 有研究结果显示,PD-L1表达水平越高,临床获益越大。因此,在一定程度上PD-L1的检测结果可辅助临床选择更适宜免疫治疗的潜在人群。 除此以外,通过IHC检测手术切除标本的PD-L1表达水平,一定程度上能为临床医师提供患者的预后信息。尽管研究结果并不完全一致,但有研究显示,PD-L1高表达水平与患者较短的OS有关。 1. 经10%中性福尔马林固定、石蜡包埋的肿瘤组织样本是检测PD-L1表达的标准标本类型。手术切除标本和活检标本均可进行PD-L1检测,对于术后复发患者,优先建议对复发和(或)转移病灶进行活检后检测,若无法获取复发灶或转移灶标本,可使用手术切除标本,活检标本应确保有足够的肿瘤细胞进行评估。 2. 在组织学标本不可获得的情况下,可尝试用细胞学蜡块标本进行PD-L1检测,但在报告中应予以必要的说明。 3. 原发灶和转移灶均可用于PD-L1检测。由于转移灶和原发灶PD-L1表达可能存在差异,建议必要时对原发灶和转移灶分别进行PD-L1检测,以明确PD-L1表达状态。 4. 由于PD-L1具有时间异质性且受治疗影响,因此,初诊时和更换治疗方案前均建议进行PD-L1检测。 5. 避免使用脱钙标本进行PD-L1检测。 补充说明: 由于肿瘤具有异质性,PD-L1表达在瘤内和瘤间存在一定的异质性。尽管多项研究对有关活检标本和手术后切除标本异质性的研究结果不一致。但有研究显示,增加取样点数可以保证组织微阵列样本与组织全切片样本PD-L1表达一致性>90%,因此,采用活检标本进行PD-L1检测应保证足够的标本量。 术后复发和(或)转移患者,如采用原手术标本进行PD-L1检测,可能受标本储存条件和时长等影响,储存时间越长,对PD-L1检测结果影响越大。 应合理安排驱动基因检测和PD-L1检测,建议同时检测,当标本有限时,尤其是肺腺癌患者,应优先考虑驱动基因检测[EGFR、ALK和ROS1等]。 1. PD-L1检测试剂主要包括22C3、28-8、SP142和SP263商业试剂盒,22C3作为帕博利珠单抗一线单药的伴随诊断,28-8作为对应纳武单抗的补充诊断。另外,SP263被欧盟批准用于NSCLC患者帕博利珠单抗药物一线和二线以及Ⅲ期患者度伐利尤单抗药物的伴随诊断、纳武利尤单抗药物二线的补充诊断。 2. PD-L1检测平台主要包括DAKO和Ventana平台,其中22C3、28-8和73-10检测平台为DAKO平台;SP142和SP263为Ventana平台。22C3、28-8和SP263在肿瘤细胞中检测PD-L1表达一致性较好,而SP142在肿瘤中染色与22C3、28-8和SP263染色一致性较差。 尽管多项研究结果表明,22C3、28-8和SP263一致性较高,目前尚缺乏足够的前瞻性临床研究证据支持抗体间检测结果互用的可行性。 有文献指出各抗体使用匹配平台进行检测,结果显示采用不同的判读结果,存在5.3%~13.2%的不同结果,可能直接影响治疗方案的选择。建议根据不同的抗PD-1/PD-L1药物选择其对应的PD-L1检测抗体克隆及相应的检测平台。 目前NSCLC免疫治疗临床实践中主要应用的生物标志物包括PD-L1表达和肿瘤突变负荷( TMB)。除了PD-L1表达和TMB,另一个重要的标志物是微卫星不稳定(MSI)。在临床实践中,PD-L1表达、TMB和MSI 3个标志物相互独立。建议采取先测PD-L1再测TMB的策略;有条件者可同时检测PD-L1和TMB。高TMB者应用纳武利尤单抗治疗显著获益,其中PD-L1表达(TPS≥50%)者PFS获益更为明显。KEYNOTE010、KEYNOTE042、POPLAR和OAK研究亦显示,帕博利珠单抗和阿替利珠单抗单药治疗疗效与TMB呈正相关。

重点二:PD-L1检测指导PD-1/L1抗体,多个临床研究支持

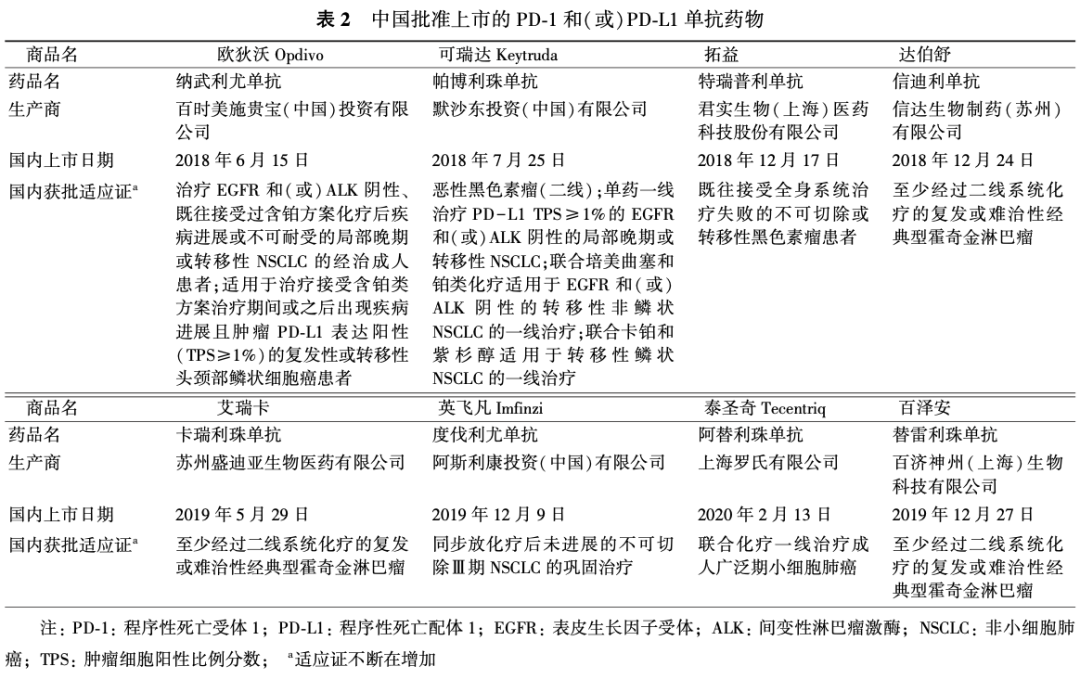
1、PD-L1表达检测可作为伴随诊断指导PD-1/PD-L1单抗药物的治疗决策
2、PD-L1表达检测可作为补充诊断协助筛选免疫治疗潜在获益人群
重点三:PD-L1-IHC检测,如何选择标本?
重点四:PD-L1-IHC检测平台如何选择?
重点五:如果已经做了一个抗体,还需要做其他抗体吗?
重点六:除了PD-L1,需要关注TMB/MSI等其他免疫治疗生物标志物