面对胃癌的治疗,胃切除手术往往是一个重要的治疗步骤。很多朋友会疑惑,把胃切除后,还能正常吃饭吗?为了帮助患者更好地适应这一变化,我们整理了美国国立癌症中心胃切除术后的饮食建议。 这些建议基于科学研究,具有普遍适用性。然而,每个人的身体状况和需求都是独特的,因此需要根据个体的具体情况在营养师和医疗团队的指导下灵活调整饮食计划,以确保健康和疗效。 手术前,胃在消化系统中起着许多重要作用,具体功能如下: 胃切除术后一般准则和需要注意的问题
-
储存容量可达一升或更多,用以暂存食物。 -
对食物进行物理性研磨,将其转化为易于进一步消化和吸收的糊状物。 -
通过分泌消化酶和胃酸,为食物的后续消化与营养吸收做好准备。 -
调节食物从胃向小肠的有序释放,确保消化吸收过程顺利进行。 -
在身体需要补充能量时(即感到饥饿时),向大脑发出信号,触发进食行为。
在全胃切除术后,您的消化系统将发生以下变化:
-
容纳的食物量减少。 -
无法研磨食物。 -
不能有效地消化和吸收食物中的所有营养成分。 -
不会向您发送相同的饥饿信号。
为了弥补胃切除带来的影响,您需要采取以下措施:
-
实行少食多餐,每天至少进食6-8次。 -
避免在用餐时大量饮水。 -
仔细咀嚼食物,以帮助消化和吸收,减少饭后的疼痛或不适感。 -
每天服用推荐的维生素补充剂,确保获得所有必需的营养。 -
与您的营养师讨论个人的饮食需求。 -
即使不感到饥饿,也需每隔几小时吃一顿小餐。适应新的饥饿信号可能需要时间,这些信号可能包括疲劳、虚弱、头晕或眩晕。
全胃切除术后应注意的副作用
在全胃切除术后,您可能会经历以下副作用:
-
体重减轻:手术后,您的身体对卡路里和蛋白质的需求会增加以帮助康复,但您可能无法吸收所有摄入的食物。此外,您会很快感到饱腹,并可能在没有饥饿感的情况下忘记进食。因此,术后体重减轻是预期内的。体重减轻最快的时期是手术后的第一个月,之后可以预期在术后6-12个月内体重会逐渐下降,这包括脂肪组织和肌肉质量的损失。 -
早饱:手术后,您只需吃几口食物就会感到饱腹,一次大约1-2盎司的食物(装满一个小酒杯的量)。 -
厌食症:胃切除术后,您的身体没有通常的信号来告诉您要吃东西。因此,您可能会忘记进食或不经常进食以满足营养需求。 -
恶心:如果您吃得太多或没有很好地咀嚼食物,您可能会感到恶心。 -
便秘:如果您没有喝足够的液体,您更有可能便秘。由于手术后很快就会感到饱腹,所以很难喝足够的液体。 -
胆汁反流:没有胃,您不会产生胃酸,因此不会有胃酸反流。但是,您有胆汁反流的风险。胆汁反流是指胆汁(肝脏产生的消化液)回流到食道。胆汁反流的原因和治疗方法与胃酸反流不同。 -
倾倒综合症:当大量食物或未消化的食物过快地进入小肠时,就会发生倾倒综合征。倾倒综合征的症状可能在进食后(早期倾倒综合征)或进食后数小时(晚期倾倒综合征)发生。
胃切除术后的具体的饮食和营养计划
? 第一阶段:手术后6-8周
一般准则
这是您身体的恢复期。您的身体需要高蛋白食物来帮助您愈合和减缓体重减轻。此外,您的身体还需要易于消化的食物,因为您的肠道会适应没有胃的消化过程。
以下是一些具体的饮食指南:
-
频繁进食:每天至少需要6-8顿小餐,每顿大约只有1-2盎司(约一个小酒杯的量)。即使您不会像以前那样感到饥饿,也需要经常进食。 -
选择高热量、高蛋白的食物和液体:确保每顿饭中至少有一半是蛋白质。慢慢吃,并在吃饭时保持放松。 -
充分咀嚼食物:吞咽前将食物完全咀嚼成泥状。选择柔软、煮熟且可以彻底咀嚼的食物会有所帮助。 -
合理安排饮水时间:饭前30分钟或饭后30分钟喝水,但不要在吃饭时喝水。 -
保持直立姿势:饭后保持直立,以避免胆汁反流。 -
避免不溶性纤维和产气食物:这些食物会导致腹部绞痛、疼痛、腹泻和胀痛,因为您的身体正在从手术中恢复。 -
避免含有添加糖的食物和饮料。添加糖不同于天然糖,是指作为成分加入食物中的甜味剂,如糖、蜂蜜、龙舌兰、玉米糖浆、果糖、葡萄糖和麦芽糖等。 -
避免摄入糖醇,如山梨醇、甘露醇、赤藓糖醇和木糖醇,因为它们可能引起胀气、腹胀和腹泻。糖醇通常存在于标有“无糖”的食品中。其他人造甜味剂如甜菊糖、三氯蔗糖、阿斯巴甜和糖精则不会引起倾倒综合症。 -
天然糖指食物中自然存在的糖,如水果、淀粉类蔬菜、牛奶和无糖酸奶中的糖(碳水化合物),这些糖不是添加的,也不会在成分表中列出。与蛋白质一起食用含天然糖的食物是安全的。
第一阶段膳食计划示例及时间安排表
以下是全胃切除术后 6-8 周内(第 1 阶段)的一日膳食计划示例。该示例至少含有 1500 卡路里和 100 克蛋白质。

? 第二阶段
一般准则
一旦您的体重减轻速度减慢并且您对第一阶段的食物有很好的耐受性,您就可以开始第二阶段。第二阶段将是您终生的无胃饮食计划。就像在第一阶段一样,请记住以下几点:
-
频繁进食:每天至少吃6-8顿小餐。 -
慢慢吃:边吃边放松。 -
充分咀嚼:吞咽前应完全咀嚼食物。 -
合理安排液体摄入:饭前30分钟或饭后30分钟喝液体或汤,并将液体限制在1/4-1/2杯内,随餐服用。 -
蛋白质摄入:每餐和零食都要吃蛋白质。 -
避免添加糖 -
避免饮酒 -
记录食物日记:如果您在饭后感到任何不适,请根据需要使用食物日记。 -
与营养师讨论:与您的营养师讨论您的特定卡路里和蛋白质需求以及如何满足这些需求。
在第二阶段中,您可以:
-
开始重新引入高纤维食物:将新鲜水果、蔬菜、坚果、豆类和全谷物逐次添加回您的饮食中。 -
逐步引入新食物:一次重新引入一种食物,以确保您能够舒适地消化每种新食物。 -
增加植物性食物的摄入:每天在膳食中加入耐受性良好的水果、蔬菜、全谷物、豆类、坚果和其他完整的植物性食物。 -
平衡饮食:确保根据需要平衡高纤维、低热量的食物(如水果和蔬菜)与高热量、高蛋白的食物,以避免体重减轻过多。
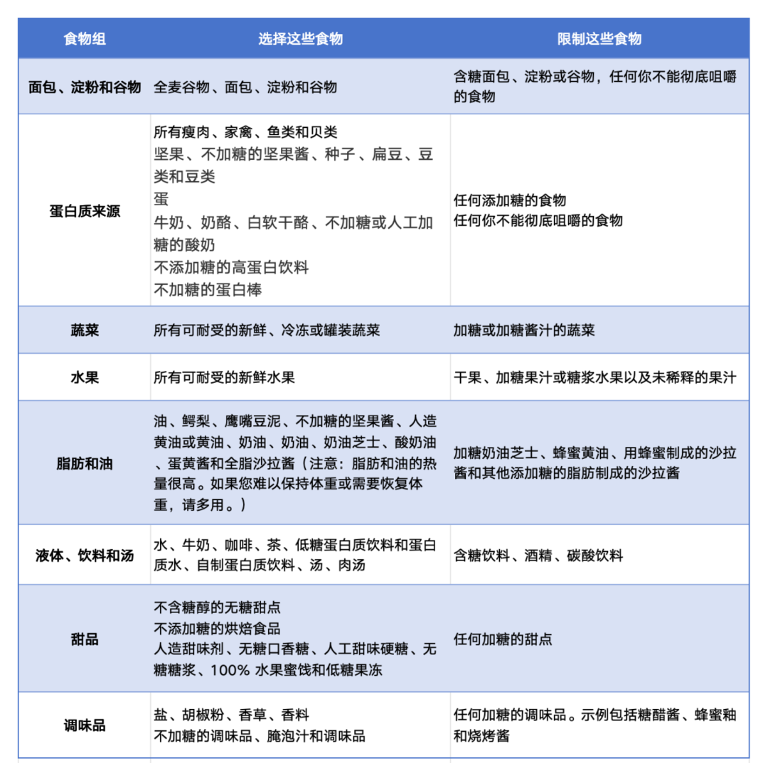
第二阶段全胃切除术后可供选择的食物和终生限制的食物、























































