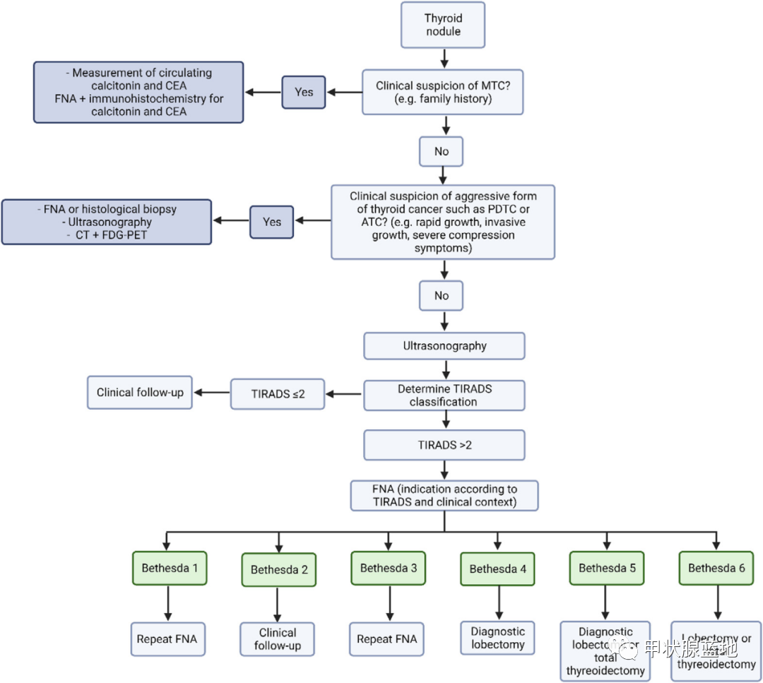
分化型甲状腺癌的诊治进展 【导语】 甲状腺癌已是世界范围内增长速率最快的恶性肿瘤,其发病率在过去几十年不断上升。而由甲状腺癌引起的死亡率相对较低。甲状腺癌具有多种组织学类型和特征,不同类型的甲状腺癌预后不同,包括分 化型甲状腺癌(DTC)、低分化甲状腺癌(PDTC)、未分化型甲状腺癌(ATC)和甲状腺髓样癌(MTC)等。随着研究的不断深入,关于DTC管理又有了新的证据。 本期我们从Best Pract Res Clin Endocrinol Metab上,摘译了由Pepijn van Houten教授等发表的一篇综述,该文详细阐述近年在DTC的诊断、分期和管理方面的最新进展,特别关注基于更个性化的风险评估的方法。 【关键词】 分化型甲状腺癌、甲状腺乳头状癌、甲状腺滤泡性癌、诊断、风险分层、治疗 题目:Differentiated thyroid carcinoma: An update 影响因子:5.667 文章来源:Best Pract Res Clin Endocrinol Metab. 2022 Aug 12:101687. 第一作者:Pepijn van Houten 作者单位:Department of Internal Medicine, Division of Endocrinology, Radboud University Nijmegen Medical Center, Nijmegen, the Netherlands 背景 分化型甲状腺癌(DTC)起源于甲状腺滤泡细胞,是最常见的内分泌恶性肿瘤。DTC最常见的亚型包括甲状腺乳头状癌(PTC)、甲状腺滤泡性癌(FTC)和Hurthle细胞癌(HTC),共占所有甲状腺癌的90%以上。与DTC密切相关的危险因素包括直系亲属的DTC病史、儿童时期辐射史和罕见的遗传综合征。 在过去的几十年里,全球DTC发病率逐渐上升,女性的发病率是男性的2.5-3倍。有研究表明,发病率的增加主要是由于颈部超声(US)和细针穿刺(FNA)等诊断方法的广泛应用。 DTC的诊断和分期,主要是放射学和病理学模式相结合。 对甲状腺结节患者的标准诊断步骤见示意图1。鉴于临床惰性DTC发病率的增加,最近诊断的重点已经逐渐重视过度诊断带来的过度治疗风险、极低风险DTC患者造成不必要负担,和正确识别需要治疗和/或随访的患者之间的平衡关系。而在需要治疗和/或随访的患者中,通过运用诊断模式评估初始疾病分期和持续的风险分层,并可用于制定个体化治疗和随访的类型与强度。 图1 流程图显示了甲状腺结节患者的诊断步骤 FNA细胞学检查仍然是甲状腺结节患者DTC诊断的最重要一种的诊断方法。基于其临床特征和结节的超声特征选择需要接受FNA的患者。 最近的国际指南建议结节超过1 cm以上的患者可以考虑进行FNA,除非临床或超声有高度怀疑为恶性结节。经18氟脱氧葡萄糖正电子发射断层扫描(FDG-PET),病灶摄取增加,考虑与较高的恶性肿瘤风险相关。 鉴于大多数甲状腺微小乳头状癌(PTMC)仅局限于甲状腺内,并且进展的风险非常低,故对结节小于1cm进行FNA时,应该考虑患者的临床意愿和平衡后续操作的潜在风险和获益。因此,主动监测是推荐的一种选择。 所有怀疑有甲状腺结节的患者都应进行诊断性颈部超声检查,并描述甲状腺结节的特征并评估颈部淋巴结情况。根据恶性风险程度对甲状腺结节进行分类,并识别出需要进行FNA的患者。对于不同的分类系统的分级标准、恶性肿瘤风险和FNA大小切点建议见表1。 表1 不同分类系统的分级标准、恶性肿瘤风险和FNA大小切点建议 FNA结果是运用Bethesda类别进行报告的。 Bethesda 2类和6类结节分别可以准确识别良性和恶性结节。Bethesda 3类、4类和5类存在很大观察者间变异性,所以不能直接用于区分恶性和良性结节。因此,许多属于这些类别的结节患者接受诊断性腺叶切除术以排除恶性肿瘤。特别是那些Bethesda 3类和4类的结节,估计恶性肿瘤的风险可达30%,但一些手术可能不必要的进行的。运用不同的诊断方式,减少Bethesda结果不确定结节诊断性手术的数量。基于DNA或RNA的分子检测,可以改进Bethesda 3类和4类诊断的准确性。 肿瘤、淋巴结、转移(TNM)分类系统可以用于预测DTC的死亡率。 ATA和ESMO指南提出的风险分层可以预测复发,这是DTC的相关结果衡量指标。 这些分期系统可以指导初始治疗策略的制定。此外,在随访期间还应继续进行风险分层。然而,尽管在未来分子检测有望用于评估预后,但目前方法尚未被明确。 初始和持续的风险分层在一定程度上影响不同治疗方式。DTC患者的推荐管理方案如图2所示。最近诸多发展开始挑战一些传统的治疗策略,特别是关于低风险的DTC,引入了其他的治疗方式。 图2 DTC患者推荐的管理流程图 4.1低风险DTC范围较小的手术方法 甲状腺全切除术是治疗DTC的标准手术方法。对于中、高危DTC患者,如果临床或超声有淋巴结转移的证据,甲状腺全切除加颈部淋巴结清扫术,仍然是推荐的初始术式。 然而,一些大型回顾性研究表明,在低风险PTMC和低风险DTC患者中,单侧腺叶切除术可以作为一种治疗选择,而不降低生存率,或增加复发风险。此外,在最新几项的系统综述和meta分析表明,低风险PTMC患者符合影像引导微创技术(MIT),特别是热消融[如激光消融(LA)、射频消融(RFA)和微波消融(MWA)],在控制局部疾病和并发症发生率低方面的结果相类似。因此,在经验丰富的中心,MIT可以作为不符合手术条件或拒绝接受手术的低风险PTMC的一个替代方案。此外,越来越多的证据表明,主动监测可以作为某些不符合手术条件或拒绝手术的低风险PTMC患者一个安全的选择。目前,没有研究对这些PTMC治疗方式进行头对头的比较,关于MIT治疗或接受积极监测的患者的结果的长期数据仍然有限。 4.2 DTC的RAI治疗 有证据表明,DTC患者在术后接受RAI其预后有所改善,多年来绝大多数DTC患者均被推荐进行RAI治疗。 对于DTC患者,RAI可用于几种适应症: (1) 残甲消融:破坏正常甲状腺组织残余,使随访期间的甲状腺球蛋白水平对DTC复发更敏感。 (2) 辅助治疗:破坏可能存在的DTC病灶,从而降低复发风险。 (3) 清灶治疗:对于持续性或复发性疾病的治疗。 虽然人们普遍认为术后RAI治疗适用于高危DTC患者,但对于中危患者和低风险患者的适应证,共识较少。 对于中危患者,在估计RAI治疗的益处时,应考虑个体危险因素。对年龄小于45岁的患者治疗益处尚不清楚。最近的ETA共识声明表明,高龄、侵袭性组织学、大量淋巴结疾病和淋巴结外扩展、颈部中央区外多发N1和/或淋巴结转移与辅助RAI治疗的益处相关。需要更多的前瞻性研究来进一步阐明与中度风险DTC患者的RAI治疗获益相关的因素。 5.局部晚期、转移性和RAI难治性DTC的治疗 大多数DTC患者预后良好,10年生存率约为90%。尽管如此,仍有少数会发展出现疾病复发或转移,其中约40%的人对常规治疗产生耐药性。晚期或RAI治疗耐药的转移性DTC的患者的总生存期较差,5年和10年生存率分别为50%和10%。然而,在过去的几十年里,引入新的治疗方式改善了无进展生存期(PFS)。 5.1 局部治疗 在疾病复发的情况下,手术切除转移瘤和/或RAI治疗(只要为非难治性肿瘤)是首选的治疗方式。对于不能接受手术的RAI难治性DTC患者,如病情较差的患者、拒绝手术的患者或无法切除的疾病患者,还有其他局部治疗方案可供选择,如放射治疗和最新引入影像引导MIT。在不可切除的DTC中,MIT可使有症状的肿瘤体积减少。MIT也可以用于减轻由远处转移引起的症状。DTC最常见的是转移到肺和骨。 5.2 RAI再分化疗法 RAI难治性DTC患者预后比RAI敏感DTC患者差,且其他治疗选择有限。RAI难治性疾病通常是去分化的结果,主要与甲状腺代谢和功能的甲状腺特异性基因的表达缺失,包括参与碘化物摄取和组织化的基因,如碘化钠共转运体。去分化与构成性激活MAPK通路的体细胞突变相关,是癌变和肿瘤进展的驱动因素。 5.3 酪氨酸激酶抑制剂 在过去的几十年里,酪氨酸激酶抑制剂(TKIs)已经在许多恶性肿瘤的治疗中确立了重要的地位。表2概述了DTC患者在1-3期临床试验中与改善无进展生存期相关的靶向治疗。两种TKIs目前已被批准用于治疗RAI难治性进行性DTC:来伐替尼和索拉非尼。这是基于两个三期、随机、双盲、安慰剂对照多中心试验、选择试验和决策试验,与安慰剂相比,疾病进展患者的PFS延长。 表2 DTC患者1-3期临床试验中与改善无进展生存期相关的靶向治疗概述 5.4 未来的系统性治疗 RET原癌基因的突变主要与甲状腺髓样癌相关。然而,在一小部分的DTC中,也发现了RET的改变(融合)。这使得它们成为使用RET激酶选择性抑制剂治疗的潜在候选对象。 虽然免疫检查点抑制剂治疗目前用于许多癌症,但其在DTC中的可用性受到质疑。一项使用PD-1抗体派姆单抗对22例DTC转移性患者(15例PTC和7例FTC)进行的Ib期研究显示,只有2例患者有部分反应。在另一项Ⅱ期研究中,将PD-1和CTLA-4抑制与尼鲁单抗和伊匹单抗联合使用,用于32例不同亚型的甲状腺癌患者(17例PTC,4例FTC,7例HTC和4例低分化甲状腺癌(PDTC))。只有2例HTC患者和1例PDTC患者显示出部分反应性。 随着全身治疗的进展为RAI难治性晚期DTC患者的治疗提供了更多的替代方案,但这些治疗方式很少能达到缓解,且与显著的副作用相关。因此,维持良好的生活质量对这些患者至关重要。 DTC患者应根据初始和持续的风险分层进行个体化管理,并根据个人需求和偏好量身制定方案。 尽管目前建议所基于的前瞻性试验很少,但最近的文献提供了一些更有力的证据,如清甲消融在低风险DTC患者中的适应证和应用,以及TKIs在晚期DTC中的疗效。 有新的证据支持在低风险DTC和PTMC患者中实施范围较小的治疗,并不影响长期预后。 为了改进个性化的管理策略,仍存在一些未解的问题,如在FNA结果不确定的甲状腺结节患者中建立适当和经济有效的诊断算法,对符合单侧腺叶切除术条件的患者的选择和随访策略,以及RAI残甲消融在中风险患者中的价值。 未来的研究应评估如何使用分子诊断工具来评估个性化的、数据驱动的风险分析,以指导所有风险类别的诊断和治疗,在DTC中实现精准医疗。 对于RAI难治性DTC患者,扩展肿瘤病理生理学和临床研究的知识,应建立现有可用的治疗方法,并开发新的治疗方式,以改善患者的预后和生活质量。 最后,同样重要的是,需要进一步的研究来确定患者和医生的需求和偏好,也需要在日常实践中明确影响共同决策的主要障碍和促进因素。

3.分期
在DTC中,可以使用不同的分期系统。
4.治疗
DTC患者的治疗策略主要包括手术、放射活性碘(RAI)和促甲状腺素(TSH)抑制治疗。


总结














































