肺癌首页

初识肺癌

诊断筛查

肺癌特药

肺癌治疗

寻医问诊

肺癌护理

肺癌并发症

肺癌复发转移

预防肺癌

首页 > 癌症分类 > 肺癌 > 诊断筛查

中国肺癌筛查与早诊早治指南(2021,北京)

来源:中华肿瘤杂志 2021-12-25

【摘要】肺癌是中国发病率和死亡率最高的恶性肿瘤。筛查与早诊早治是降低人群肺癌死亡率的有效措施。制定符合中国国情的肺癌筛查与早诊早治指南,将极大推进中国肺癌筛查的同质性和优质性,提高肺癌筛查的效果。指南受国家卫生健康委员会疾病预防控制局委托与指导,由国家癌症中心发起,联合多学科专家共同制定。指南整合近年来国内外在肺癌筛查与早诊早治方面的新进展,同时考虑中国国情和肺癌筛查的实际经验,根据世界卫生组织指南制定手册的原则和方法,针对肺癌筛查过程中的筛查人群、技术、流程等给出了详细的循证推荐,旨在规范肺癌筛查与早诊早治实践,提升中国肺癌防控效果。K3N帝国网站管理系统

一、引言

恶性肿瘤是威胁我国居民生命健康的重大慢性疾病。2015年中国肿瘤登记数据显示,我国恶性肿瘤新发病例约392.9万,死亡病例约233.8万。恶性肿瘤负担呈现逐年上升趋势,防控形势日益严峻。而所有恶性肿瘤中,肺癌的发病率和死亡率均位居首位。2000—2011年,中国男性和女性的肺癌发病与死亡总数均呈持续增高趋势。GLOBOCAN 2020数据显示,中国肺癌发病数和死亡数分别占全球的37.0%和39.8%,肺癌防治是我国恶性肿瘤防控面临的重大挑战。
我国肺癌病例的发现以临床晚期居多。2012—2014年,中国ⅢA~Ⅳ期肺癌的占比为64.6%。我国肺癌年龄标化5年生存率在2003—2015年间略有上升,但仍不超过20.0%,总体5年生存率偏低。肺癌患者的生存时间与其临床诊断发现的早晚密切相关。有研究显示,肺癌5年生存率随着诊断分期的升高而降低,Ⅰ期患者的5年生存率为55.5%,而Ⅳ期仅为5.3%。国内外证据表明,对肺癌高风险人群进行低剂量螺旋CT(low-dose computed tomography, LDCT)筛查,可以早期发现肺癌,改善预后,降低肺癌死亡率。2005年起,我国相继开展多项包含肺癌筛查在内的国家重大公共卫生服务专项,如农村癌症早诊早治项目和城市癌症早诊早治项目,逐步建立起我国肺癌筛查和早诊早治工作网络,切实提高了我国居民肺癌筛查参与率和早诊率,降低了死亡率。
在加快推进“健康中国行动”战略背景下,国务院明确提出要加强恶性肿瘤早期筛查,制定推广技术指南,有序扩大筛查范围,努力使居民少患癌、不患癌,提高生活质量。国家癌症中心积极践行国家癌症防控战略部署并推进恶性肿瘤筛查与早诊早治工作。然而,各地区医疗水平的差异以及缺乏统一的肺癌筛查技术规范等现状,制约着我国肺癌筛查与早诊早治工作的效果与收益。
为了推进我国肺癌筛查服务的规范化、均质化和优质化,本指南基于肺癌筛查专家共识、国内外肺癌筛查指南规范、大型肺癌筛查项目经验及我国实际国情,结合肺癌筛查相关研究进展,重点针对高风险人群、筛查技术、筛查流程、筛查组织要求及筛查结果管理等方面进行归纳整合,提出适合我国肺癌高风险人群的筛查推荐意见,为流行病学、影像科、呼吸科、胸外科、肿瘤科、病理科等相关学科的医师及工作人员,尤其是基层医务人员提供科学的、适用的、可操作性强的肺癌筛查指导。

二、指南形成方法

1. 指南发起机构与专家组成员:本指南受国家卫生健康委员会疾病预防控制局委托与指导,由国家癌症中心发起,联合多学科专家共同制定。指南制定启动时间为2020年4月9日,定稿时间为2021年1月17日。
2. 指南工作组:本指南成立了指南制定工作组,涵盖了肿瘤学、外科学、影像学、病理学、流行病学和卫生经济学等多学科专家。证据的检索和评价由国家癌症中心、南京医科大学、北京协和医学院合作完成。所有工作组成员均填写了利益声明表,不存在与本指南直接的利益冲突。
3. 指南使用者与应用的目标人群:本指南适用于各级医疗机构及体检中心开展肺癌筛查。指南的使用者为各级医疗机构及体检中心的医务工作者,包括流行病学、影像科、胸外科、肿瘤科、放射治疗科、检验科和病理科等筛查相关学科医师及工作人员。指南推荐意见的应用目标人群为有意向或适宜接受肺癌筛查的受检者。
4. 临床问题的遴选和确定:本指南工作组通过系统查阅国内外肺癌筛查领域已发表的系统评价和指南,以及对全国28个省、自治区、直辖市各个层次的临床医师开展第1轮问卷调研,初步拟定了23个临床问题。第2轮问卷调查邀请全国50位临床医师对拟定临床问题进行重要性评价,并通过指南指导委员会内部网络视频会议,最终遴选出本指南拟解决的19个临床问题。
5. 证据的检索:指南制定工作组成立了证据检索与评价小组,针对最终纳入的关键问题,按照人群、干预、对照和结局原则对其进行多源中文和英文数据库检索,具体检索数据库包括PubMed、Embase、Clinicaltrial.org、Cochrane Library、Web of Science、中国知网、万方数据库和维普资讯网。此外,也对肺癌筛查相关综述和指南的参考文献进行滚雪球检索。
6. 证据的评价与分级:证据质量评价小组对纳入的随机对照试验采用Cochrane Reviewer′s Handbook5.0.1标准进行评价,对纳入的队列研究采用纽卡斯尔-渥太华量表进行评价,对病例系列研究采用英国国立临床优化研究所的评价工具进行评价,对指南等使用开发指南研究和评估工具Ⅱ(AGREE Ⅱ)进行评价。评价过程由2人独立完成,若存在分歧,则共同讨论或咨询第三方解决。使用推荐意见分级的评估、制定及评价(Grading of Recommendations Assessment,Development and Evaluation, GRADE)方法对证据质量和推荐意见进行分级,见表1。
图片
7. 推荐意见的形成:本指南工作组基于证据评价小组提供的国内外证据,同时考虑我国筛查目标人群的偏好和价值观、干预措施的成本和利弊后,初步拟定了肺癌筛查临床问题推荐意见。指南制定工作组先后2次以德尔菲法通过邮件形式发至相关专家进行意见征求,并于2020年11月进行了一轮面对面评议。在对推荐意见进行了进一步修改后,于2020年12月再次以德尔菲法通过邮件形式发至相关专家进行意见征求形成共识。
8. 指南的传播、实施与更新:指南发布后,指南工作组将主要通过以下方式对指南进行传播和推广:(1)在相关学术会议中对指南进行解读;(2)有计划地在中国部分省份组织指南推广专场会议,确保基层的恶性肿瘤筛查工作人员充分了解并正确应用本指南;(3)在学术期刊和书籍出版社公开发表本指南;(4)通过媒体等进行推广。指南工作组将综合临床实践的需求与证据产生的进展,并参考更新指南报告清单CheckUp,对本指南进行更新。计划每3年对本指南的推荐意见进行更新。

三、流行病学

(一)问题1:我国肺癌发病率、死亡率和生存率情况

(A)我国肺癌疾病负担重
(B)我国肺癌发病率呈上升趋势,并呈现出地区、性别和年龄差异
(C)我国肺癌死亡率呈上升趋势,并呈现出地区、性别和年龄差异
(D)我国肺癌5年生存率近年来总体没有明显改善K3N帝国网站管理系统
 
肺癌是全球负担最重的恶性肿瘤之一。据GLOBOCAN估计,2020年全球新发肺癌病例约220万,占全部恶性肿瘤的11.4%,死亡病例约180万,占恶性肿瘤相关死亡的18.0%。我国是肺癌发病率最高的国家之一,中国肿瘤登记中心数据显示,2015年我国新发肺癌病例78.7万例,其中男性52.0万例,女性26.7万例,占全部恶性肿瘤发病的20.0%。全国肺癌发病率(粗率)为57.3/10万,其中男性和女性分别为73.9/10万和39.8/10万。城市地区的肺癌发病率为59.7/10万,农村地区为54.2/10万;城市和农村地区的肺癌发病率均位列恶性肿瘤发病率的第1位。2015年中国肺癌死亡病例63.0万例,其中男性43.3万例,女性19.7万例,占全部恶性肿瘤死亡的27.0%。全国肺癌死亡率为45.9/10万,其中男性死亡率(61.5/10万)高于女性(29.4/10万)。K3N帝国网站管理系统
 
近年来,我国肺癌发病率呈现上升趋势,2000—2014年间,城市地区男性和女性的肺癌年增长率分别为3.0%和4.0%,而农村地区相应年增长率分别为5.3%和7.0%。从东、中、西三大经济地区来看,肺癌的发病率也存在着较大差异,其中东部地区的肺癌发病率最高(62.7/10万),中部次之(57.5/10万),西部最低(49.9/10万)。肺癌发病率在44岁之前处于较低水平,45岁之后快速上升,80~84岁达到高峰(400.5/10万),其后下降。城市地区和农村地区的肺癌年龄别发病率趋势相似。K3N帝国网站管理系统
 
1987—2014年间,我国城市与农村地区肺癌死亡率的逐年变化情况有所不同,城市地区肺癌死亡率在20~74岁组逐年下降,而>75岁组逐渐上升;农村地区在低年龄组(≤50岁)无明显下降趋势,而在高年龄组(>50岁)呈明显上升。分地域来看,城市肺癌死亡率(47.5/10万)高于农村(43.9/10万)。从东、中、西三大经济地区来看,东部地区的肺癌死亡率最高(49.6/10万),中部次之(47.0/10万),西部最低(40.0/10万)。我国肺癌死亡率在44岁以前的人群中处于较低水平,45岁以后快速上升,80~84岁达到峰值(416.0/10万),其后有所下降。城市地区和农村地区的肺癌年龄别死亡率趋势相似。K3N帝国网站管理系统
 
肺癌是预后较差的恶性肿瘤之一。基于全球61个国家的预后数据显示,肺癌年龄标化的5年生存率仅为10.0%~20.0%。尽管在过去几十年中,我国肺癌的诊疗水平取得了较大的进步,但目前肺癌预后仍然较差。2012—2015年,中国人群肺癌5年生存率为19.7%,总体没有明显提高。男性肺癌5年生存率低于女性(分别为16.8%和25.1%);农村地区肺癌5年生存率低于城市地区(分别为15.4%和23.8%)。城市男性肺癌5年生存率高于农村男性(分别为19.3%和14.3%);城市女性肺癌5年生存率高于农村女性(分别为30.8%和17.7%)。虽然肺癌的预后较差,但如果能早期诊断和早期治疗,生存率可显著提高。因此,探索我国肺癌筛查的适宜路径,对于进一步提高我国肺癌防治水平意义重大。

 K3N帝国网站管理系统

(二)问题2:肺癌的危险因素

(A)吸烟是肺癌的危险因素
(B)二手烟暴露是肺癌的危险因素
(C)慢性阻塞性肺疾病(chronic obstructive pulmonary disease, COPD)史是肺癌的危险因素
(D)石棉、氡、铍、铬、镉、镍、硅、煤烟和煤烟尘暴露是肺癌的危险因素
(E)一级亲属(first degree relative, FDR)肺癌家族史是肺癌的危险因素
(F)遗传因素在肺癌的发生和发展中具有重要作用

吸烟K3N帝国网站管理系统

吸烟会显著增加肺癌的发病风险。Ordóez-Mena等对1982—2013年开展的以欧洲和美国人群为研究对象的19项队列研究进行Meta分析发现,现在吸烟者肺癌的发生风险和死亡风险分别为不吸烟者的13.1倍(HR:13.1,95% CI:9.90~17.3)(GRADE:高)和11.5倍(HR:11.5,95% CI:8.21~16.1)(GRADE:高);曾经吸烟者肺癌的发生风险和死亡风险分别为不吸烟者的4.06倍(HR:4.06,95% CI:3.13~5.26)(GRADE:中)和4.10倍(HR:4.10,95% CI:3.14~5.36)(GRADE:中)。Lee等对以日本人群为研究对象的26项研究进行Meta分析,结果显示,现在吸烟者患肺癌的风险为不吸烟者的3.59倍(RR:3.59,95% CI:3.25~3.96)(GRADE:中)。为获得中国人群的证据,指南制定工作组检索了国内外公开发表的关于中国人群吸烟与肺癌的研究文献,最终纳入26篇病例对照研究进行Meta分析,结果显示,吸烟者患肺癌的风险为不吸烟者的2.77倍(OR:2.77,95% CI:2.26~3.40)(GRADE:中)。
吸烟与肺癌的剂量反应关系也已被流行病学研究所证实。Chen等的研究显示,吸烟<15支/d、15~24支/d、≥25支/d者患肺癌的风险分别为不吸烟者的1.90倍(RR:1.90,95% CI:1.72~2.10)(GRADE:低)、2.68倍(OR:2.68,95% CI:2.49~2.89)(GRADE:中)和3.59倍(RR:3.59,95% CI:3.22~3.99)(GRADE:中),患病风险呈线性趋势(P<0.000 1)。Nordlund等对瑞典15 881例男性和25 829例女性随访26年,结果显示,吸烟者吸烟量越大,患肺癌的风险越高;吸烟包年数(每日吸烟包数×吸烟年数)≤5、6~15、16~25和≥26包年的男性患肺癌的风险分别为从不吸烟男性的1.63倍(RR:1.63,95% CI:0.61~4.34)(GRADE:低)、4.39倍(RR:4. 39,95% CI:2.52~7.66)(GRADE:中)、14.18倍(RR:14.18,95% CI:8.27~24.33)(GRADE:高)和17.92倍(RR:17.92,95% CI:11.14~28.82)(GRADE:高);吸烟包年数≤5、6~15、16~25和≥26包年的女性患肺癌的风险分别为从不吸烟女性的2.11倍(RR:2.11,95% CI:1.17~3.78)(GRADE:中)、6.28倍(RR:6.28,95% CI:3.95~9.98)(GRADE:高)、10.27倍(RR:10.27,95% CI:5.34~19.77)(GRADE:高)和16.45倍(RR:16.45,95% CI:7.02~38.54)(GRADE:高)。

 二手烟暴露K3N帝国网站管理系统

二手烟暴露是肺癌的危险因素。Ni等对1997—2017年发表的以亚洲、欧洲和南美洲人群为研究对象的7项队列研究和34项病例对照研究分别进行Meta分析,结果显示,有家庭二手烟暴露的女性患肺癌的风险分别为无二手烟暴露的女性的1.40倍(RR:1.40,95% CI:1.08~1.82)(GRADE:低)和1.27倍(OR:1.27,95% CI:1.05~1.53)(GRADE:低)。Sheng等对1996—2015年发表的以中国人群为研究对象的20项随机对照试验进行Meta分析,结果显示,工作场所二手烟暴露者患肺癌的风险为无二手烟暴露者的1.78倍(OR:1.78,95% CI:1.29~2.44)(GRADE:低),家庭二手烟暴露者患肺癌的风险为无二手烟暴露者的1.53倍(OR:1.53,95% CI:1.01~2.33)(GRADE:低)。付忻等对1999—2013年公开发表的以中国非吸烟人群为研究对象的关于环境烟草烟雾(envoronmental tobacco smoke, ETS)暴露与肺癌关系的18项病例对照研究进行Meta分析,结果显示,中国有ETS暴露的非吸烟者患肺癌的风险为无ETS暴露者的1.52倍(OR:1.52,95% CI:1.42~1.64)(GRADE:低),来源于家庭和工作环境的ETS暴露分别使非吸烟者的患病风险增加48.0%(OR:1.48,95% CI:1.20~1.82)和38.0%(OR:1.38,95% CI:1.13~1.69)(GRADE:低)。指南制定工作组检索了1987—2020年间公开发表的关于中国非吸烟人群二手烟暴露与肺癌的研究文献,最终纳入33篇病例对照研究,分析显示,二手烟暴露者患肺癌的风险为无二手烟暴露者的1.33倍(OR:1.33,95% CI:1.25~1.40)(GRADE:低)。

COPD史K3N帝国网站管理系统

COPD是由慢性炎症引起的气道病变,可导致肺泡破坏,支气管腔狭窄,终末期不可逆性肺功能障碍。Brenner等对1960—2010年发表的以北美、欧洲、亚洲和非洲人群为研究对象的关于COPD与肺癌关系的16项研究进行Meta分析,结果显示,有COPD者患肺癌的风险为无COPD者的2.22倍(RR:2.22,95% CI:1.66~2.97)(GRADE:中)。Wang等对1980—2010年发表的以高加索、亚洲和非洲人群为研究对象的21项研究进行Meta分析,结果显示,有COPD者患肺癌的风险为无COPD者的2.76倍(OR:2.76,95% CI:1.85~4.11)(GRADE:中)。Zhang等对2017年前发表的关于COPD与肺癌关系的14项前瞻性队列研究进行Meta分析,结果显示,有COPD者患肺癌的风险为无COPD者的2.06倍(RR:2.06,95% CI:1.50~2.85)(GRADE:中)。沈丹对1995—2015年发表的关于COPD与恶性肿瘤关系的9篇病例对照研究进行Meta分析,结果显示,在未吸烟人群中,COPD者发生肺癌的风险增加46.0%(OR:1.46,95% CI:1.26~1.70)(GRADE:低)。指南制定工作组对国内外1995年以来公开发表的探索COPD与肺癌关联强度的研究进行系统检索,最终纳入10项病例对照研究和1项队列研究,Meta分析结果显示,病例对照研究和队列研究中,COPD者患肺癌的风险分别是无COPD者的1.43倍(RR:1.43,95% CI:1.14~1.81)(GRADE:低)和1.57倍(RR:1.57,95% CI:1.20~2.05)(GRADE:低)。

职业暴露K3N帝国网站管理系统

(1)石棉:Ngamwong等对1977—2012年发表的关于石棉和吸烟在肺癌风险中的协同作用的10项病例对照研究进行Meta分析,结果表明,接触石棉的不吸烟工人、未接触石棉的吸烟工人、接触石棉的吸烟工人患肺癌的风险分别为未接触石棉不吸烟工人的1.70倍(OR:1.70,95% CI:1.31~2.21)(GRADE:低)、5.65倍(OR:5.65,95% CI:3.38~9.42)(GRADE:高)和8.70倍(OR:8.70,95% CI:5.78~13.10)(GRADE:高)。Lenters等对1950—2009年发表的19篇关于石棉和肺癌的研究进行Meta分析,结果显示,每增加100 f-y/ml石棉暴露,肺癌风险增加66.0%(RR:1.66,95% CI:1.53~1.79)(GRADE:低)。Boffetta等对4篇关于停止石棉暴露后肺癌发病风险的研究进行Meta分析,结果显示,停止暴露10年后,肺癌发病风险降低了9.0%(RR:0.91,95% CI:0.84~0.98)(GRADE:中)。
(2)氡:室内空气中氡的来源主要有建筑物地基(土壤和岩石)、建筑材料、生活用水、天然气和煤的燃烧等。Malinovsky等对1990—2014年发表的以欧美国家人群为研究对象、探索肺癌与室内氡暴露关系的31项病例对照研究进行Meta分析,结果表明,当氡浓度>100 Bq/m3时,每增加100 Bq/m3的氡暴露,氡暴露者患肺癌的风险增加14.0%(95%CI:8.0%~21.0%)(GRADE:低)。Li等对28个关于氡暴露和肺癌的研究进行Meta分析,结果表明,氡暴露可增加48.0%的肺癌患病风险(OR:1.48,95% CI:1.26~1.73)。每增加100 Bq/m3的氡暴露,氡暴露者患肺癌的风险增加11.0%(95% CI:5.0%~17.0%)(GRADE:低)。Duan等对27个探索职业性氡暴露和肺癌的研究进行Meta分析,结果显示,职业性氡暴露能增加86.0%的肺癌风险(RR:1.86,95% CI:1.67~2.09)(GRADE:低)。
(3)铍:铍是一种碱性稀有金属,被广泛应用于航天、通讯、电子以及核工业等方面。刘志宏等对铍作业工人开展了回顾性队列研究,结果显示,铍接触年限为10~20年和>20年人群的肺癌死亡密度分别为无铍接触人群的2.97和3.50倍(P<0.05)(GRADE:低)。铍和铍化合物已被美国国家毒物学办公室列为已知的人类致癌物。
(4)铬:Deng等对1985—2016年发表的六价铬与肺癌关系的44项报告标化死亡比(standardized mortality ratio, SMR)和10项报告标化发病比(standardized incidence ratios, SIR)的队列研究进行Meta分析,结果显示,六价铬暴露可增加28.0%的肺癌发病风险和31.0%的肺癌死亡风险(SIR:1.28,95% CI:1.20~1.37;SMR:1.31,95% CI:1.17~1.47)(GRADE:低)。苏倍娣等对1985—2016年发表的职业接触六价铬与肺癌关系的7项相关研究进行Meta分析,结果显示,职业接触六价铬与肺癌死亡率呈正相关,职业接触六价铬者的肺癌死亡率是非职业接触六价铬者的1.99倍(OR:1.99,95% CI:1.72~2.31)(GRADE:低)。
(5)镉:Chen等对2000—2015年发表的关于镉暴露与肺癌关系的3项病例对照研究进行Meta分析,结果显示,接触镉者患肺癌的风险是未接触镉者的1.21倍(OR:1.21,95% CI:1.01~1.46)(GRADE:低)。Nawrot等对3项包含20 459位参与者的前瞻性研究进行Meta分析,结果显示,尿镉含量翻倍时,发生肺癌的风险将增加68.0%(RR:1.68,95% CI:1.47~1.92)(GRADE:低)。
(6)镍:镍是天然存在于地壳中的金属元素。金属镍及其化合物被广泛应用于工业生产过程中,例如镍精炼和电镀。国际癌症研究中心于1987年将镍确认为Ⅰ类致癌物。国内有学者通过体外研究证实,镍化合物(如氯化镍)可激活体内肺癌细胞中的TLR4信号途径,而TLR4/MyD88的信号转导促进了镍诱导的肺癌细胞的侵袭能力。
(7)二氧化硅:Poinen-Rughooputh等对1982—2016年发表的职业接触硅尘与肺癌关系的63项报告SMR和19项报告SIR的研究进行Meta分析,结果表明,矽肺患者中肺癌的SIR远高于非矽肺者,分别为2.49(95% CI:1.87~3.33)(GRADE:中)和1.18(95% CI:0.86~1.62)(GRADE:低);矽肺患者中肺癌的SMR远高于非矽肺者,分别为2.32(95% CI:1.91~2.81)和1.78(95% CI:1.07~2.96)。Lacasse等对1966—2007年发表的二氧化硅和肺癌关系的4项队列研究和5项病例对照研究进行Meta分析,结果显示,二氧化硅是肺癌致癌物。当累积的二氧化硅暴露量远超过长时间暴露建议的极限浓度时,肺癌发生的风险增加明显:每年二氧化硅暴露水平为1.0 mg/m3和6.0 mg/m3的暴露者患肺癌的风险分别为非暴露者的1.22倍(RR:1.22,95% CI:1.01~1.47)(GRADE:低)和1.84倍(RR:1.84,95% CI:1.48~2.28)(GRADE:低)。Erren等对1966—2006年发表的以二氧化硅暴露人群为研究对象的38项研究进行Meta分析,结果表明,矽肺病和肺癌发病关系显著,固定和随机效应模型RR均为2.1(95% CI分别为2.0~2.3和1.9~2.3)(GRADE:中)。
(8)煤烟和煤烟尘:Hosgood等对25个病例对照研究的10 142个病例和13 416个对照研究进行Meta分析,结果显示,家庭用煤会显著增加肺癌患病风险(OR:2.15,95% CI:1.61~2.89)(GRADE:低);在非吸烟女性中,有煤烟暴露者肺癌的发病风险为无煤烟暴露者的2.93倍(OR:2.93,95% CI:1.40~6.12)(GRADE:低)。Zhao等对中国人群研究的Meta分析显示,室内煤烟暴露可使肺癌风险增加1.42倍(OR:2.42,95% CI:1.62~3.63)(GRADE:低),使女性肺癌风险增加1.52倍(OR:2.52,95% CI:1.94~3.28)(GRADE:低)。

FDR肺癌家族史K3N帝国网站管理系统

FDR肺癌家族史是肺癌发生的危险因素。一项对28项病例对照研究的Meta分析显示,对于FDR患有肺癌者,其肺癌患病风险显著增加(RR:1.88,95% CI:1.66~2.12)。Cannon-Albright等通过基于人群谱系资源的研究结果显示,FDR患肺癌会增加个体发生肺癌的风险,≥1个FDR和≥3个FDR患肺癌,个体患肺癌的风险分别为无FDR患肺癌个体的2.57倍(RR:2.57,95% CI:2.39~2.76)(GRADE:中)和4.24倍(RR:4.24,95% CI:1.56~9.23)(GRADE:高)。Ang等对2019年之前发表的以有肺癌家族史人群为研究对象开展的16项队列研究和63项病例对照研究进行Meta分析,结果显示,有肺癌家族史者患肺癌的风险为无肺癌家族史者的1.85倍(OR:1.85,95% CI:1.71~1.99)(GRADE:低)。不同FDR患肺癌对个体的影响也不同,其中父母有肺癌者发生肺癌的风险为父母无肺癌者的1.60倍(OR:1.60,95% CI:1.36~1.87)(GRADE:低),兄弟姐妹有肺癌者发生肺癌的风险为兄弟姐妹无肺癌者的1.78倍(OR:1.78,95% CI:1.57~2.03)(GRADE:低),子女有肺癌者发生肺癌的风险是子女无肺癌者的1.95倍(OR:1.95,95% CI:1.57~2.44)(GRADE:低)。指南制定工作组系统检索了1963—2020年国内外公开发表的肺癌家族聚集性研究,最终纳入43篇病例对照研究进行Meta分析,分析显示,与FDR未患肺癌者相比,FDR患有肺癌者的肺癌风险增加了86.0%(OR:1.86,95% CI:1.67~2.07)(GRADE:低)。

遗传因素K3N帝国网站管理系统

遗传因素在肺癌的发生和发展中具有重要作用。Hu等在较大规模的中国人群GWAS研究中证实,5p15和3q28为肺癌易感位点,并且在13q12.12和12q12.2区域鉴定的3个新的遗传位点(rs753955、rs17728461和rs36600)分别使肺癌风险增加18.0%(OR:1.18,95% CI:1.13~1.24)、20.0%(OR:1.20,95% CI:1.14~1.27)和29.0%(OR:1.29,95% CI:1.20~1.38)(GRADE:中)。Dong等在针对中国汉族人群肺鳞癌的GWAS研究中发现了一个新的遗传位点(rs12296850),该位点可降低22.0%的肺癌发病风险(OR:0.78,95% CI:0.72~0.84)(GRADE:低)。Dai等通过对数据库进行跨种族全基因组Meta分析,结果显示,在非小细胞肺癌、肺腺癌和肺鳞癌3个数据集中共鉴定出19个遗传易感位点,其中包括6个首次发现的易感位点:染色体2q33.1区域的rs3769821、3q26.2区域的rs2293607和14q13.1区域的rs1200399,分别使非小细胞肺癌的发病风险增加8.0%(OR:1.08,95% CI:1.05~1.11)(GRADE:中)、10.0%(OR:1.10,95% CI:1.06~1.13)(GRADE:中)和11.0%(OR:1.11,95% CI:1.07~1.15)(GRADE:低);染色体2p14区域的rs17038564和9p13.3区域的rs35201538可分别增加15.0%(OR:1.15,95% CI:1.10~1.21)(GRADE:低)和10.0%(OR:1.10,95% CI:1.06~1.13)(GRADE:中)的肺腺癌发病风险;染色体9q33.2区域的rs4573350可增加13.0%(OR:1.13,95% CI:1.09~1.18)(GRADE:低)的肺鳞癌发病风险。

 K3N帝国网站管理系统

(三)问题3:肺癌的保护因素

(A)合理的体育锻炼是肺癌的保护因素
(B)新鲜蔬菜和水果摄入是肺癌的保护因素K3N帝国网站管理系统
 
1. 合理的体育锻炼:合理的体育锻炼可降低肺癌的发病风险。Brenner等对2015年以前发表的探讨运动与肺癌关系的21项队列研究和6项病例对照研究进行Meta分析,结果表明,运动可降低25.0%的肺癌发病风险(RR:0.75,95% CI:0.68~0.84)(GRADE:低)。Liu等对1989—2018年发表的有关体育活动与肺癌关系的20项队列研究进行Meta分析,研究表明,体育活动是肺癌的保护因素;与低活动水平相比,高活动水平可降低17.0%的肺癌发病风险(RR:0.83,95% CI:0.77~0.90)(GRADE:低)。Schmid等对2015年前发表的探讨体育活动与肺癌关系的18项队列研究进行Meta分析,结果表明,高活动水平者肺癌风险相对于低活动水平者降低13.0%(RR:0.87,95% CI:0.80~0.94)(GRADE:低),其中对于高活动水平的曾经吸烟者和现在吸烟者,其肺癌发病风险可分别降低32.0%(RR:0.68,95 % CI:0.51~0.90)(GRADE:低)和20.0%(RR:0.80,95% CI:0.70~0.90)(GRADE:低)。
2. 摄入新鲜蔬菜水果:新鲜蔬菜和水果的摄入是肺癌的保护因素。Vieira等对1983—2014年发表的探讨水果、蔬菜摄入量对肺癌影响的27项队列研究进行Meta分析,结果显示,食用水果和蔬菜可能是肺癌的保护因素。与水果和蔬菜摄入量最低的人群相比,摄入量最高者患肺癌的风险降低了14.0%(RR:0.86,95% CI:0.78~0.94)(GRADE:低);其中,高蔬菜摄入量者患肺癌的风险降低了8.0%(RR:0.92,95% CI:0.87~0.97)(GRADE:低),高水果摄入量者患肺癌的风险降低了18.0%(RR:0.82,95% CI:0.76~0.89)(GRADE:低);剂量-反应分析显示,每天增加100 g蔬菜和水果摄入,患肺癌的风险分别降低6.0%(RR:0.94,95% CI:0.89~0.98)(GRADE:中)和8.0%(RR:0.92,95% CI:0.89~0.95)(GRADE:中)。Wang等对1991—2015年发表的研究蔬菜、水果摄入量对肺癌影响的9项队列研究进行Meta分析,结果表明,对于当前吸烟者和既往吸烟者,高水果摄入量可分别降低14.0%(RR:0.86,95% CI:0.78~0.94)(GRADE:低)和9.0%(RR:0.91,95%CI:0.84~0.99)(GRADE:低)的肺癌发生风险;高蔬菜摄入量的当前吸烟者肺癌风险降低13.0%(RR:0.87,95% CI:0.78~0.97)(GRADE:低);剂量-反应分析显示,每天增加100 g水果摄入,当前吸烟者患肺癌的风险降低5.0%(RR:0.95,95% CI:0.93~0.97)(GRADE:中),既往吸烟者降低4.0%(RR:0.96,95% CI:0.93~0.98)(GRADE:中);此外,剂量-反应分析还表明,当前吸烟者每天增加100 g蔬菜摄入量可降低3.0%的肺癌发生风险(RR:0.97,95% CI:0.96~1.00)(GRADE:中)。

 K3N帝国网站管理系统

四、结局和定义

问题4:肺癌筛查检出的结节分类

按照密度可以将肺癌筛查检出的结节分为实性结节、部分实性结节和非实性结节(纯磨玻璃密度)。实性结节指病灶完全掩盖肺实质的结节,部分实性结节指病灶遮盖部分肺实质的结节,非实性结节指病灶没有遮盖肺实质,支气管和血管可以辨认的结节。
肺结节的分类主要参考来源包括中华医学会放射学分会心胸学组在2015年发布的《低剂量螺旋CT肺癌筛查专家共识》和周清华等在2018年发布的《中国肺癌低剂量螺旋CT筛查指南》。

 K3N帝国网站管理系统

问题5:筛查相关肺癌病理分型

肺癌的组织学分型包括腺癌、鳞状细胞癌、神经内分泌癌、大细胞癌和腺鳞癌等。
根据2015年版世界卫生组织肺肿瘤组织学分型标准,肺癌包括腺癌、鳞状细胞癌、神经内分泌癌、大细胞癌和腺鳞癌等。腺癌包括贴壁状腺癌、腺泡样腺癌、乳头状腺癌、微乳头状腺癌、实性腺癌、浸润性黏液腺癌和肠型腺癌等亚型。鳞状细胞癌包括角化型鳞状细胞癌、非角化型鳞状细胞癌和基底细胞样鳞状细胞癌3种亚型。神经内分泌癌包括类癌、不典型类癌、小细胞癌和大细胞神经内分泌癌。大细胞癌是未分化型非小细胞癌,缺乏小细胞癌、腺癌和鳞状细胞癌的细胞形态、组织结构和免疫组织化学等特点。腺鳞癌指含有腺癌及鳞状细胞癌2种成分,每种成分至少占肿瘤的10.0%。

问题6:肺癌筛查的危害

筛查的危害是指与未筛查相比,个体或群体在参与筛查过程中产生的任何负面效应。肺癌筛查带来的潜在危害主要有4个方面:假阳性、辐射危害、过度诊断和过度治疗。
假阳性是肺癌筛查的一个危害。美国国家肺癌筛查试验(National Lung Screening Trial, NLST)将53 000余例肺癌高风险者随机分配至LDCT组或胸片组进行筛查。在LDCT组中,假阳性率为96.4%,大部分阳性结果在影像学复查时消退。准确定义阳性结节的阈值可降低假阳性率。
辐射是肺癌筛查中常见的另一个危害。虽然LDCT平均辐射剂量为0.61~1.50 mSv,远低于常规胸部CT的辐射剂量(7~8 mSv),但据估计,每108例筛查发现的肺癌中,就会有1例为辐射诱发的肺癌。Brenner等的研究显示,如果美国50.0%的50~75岁吸烟者每年接受LDCT筛查,肺癌检出率会增加1.8%。对于男性来说,接受筛查10年后的累积辐射剂量为9.3 mSv,女性更高(13.0 mSv)。
过度诊断是指通过筛查发现的(经病理确诊的)恶性肿瘤,如果不进行筛查可能此人一生中也不会被诊断为恶性肿瘤。过度诊断带来的危害来自于将个体诊断为恶性肿瘤患者以及由此带来的过度治疗。NLST的研究者计算过度诊断率的公式为:LDCT组筛出的肺癌总数-胸部X线组筛出的肺癌总数/LDCT组筛出的肺癌总数。研究显示,经过长期随访(中位随访时间为11.3年),肺癌总体的过度诊断率为3.1%(20/649),而细支气管肺泡癌的过度诊断率为78.9%(75/95)。合理的随诊以及应用损伤较小的侵入性诊疗方法可降低过度诊断带来的危害。

问题7:用LDCT进行肺癌筛查的经济学效益如何?

在我国,LDCT筛查肺癌是否符合经济效益仍有待探索。
目前,肺癌筛查的卫生经济学评价研究主要集中于美国、加拿大和欧洲地区。其中,美国于2019年发表的基于NLST的卫生经济学评价指出,针对高风险人群的连续3年的LDCT筛查与不筛查相比,每多获得1个质量调整生命年(quality-adjusted life years, QALY)额外增加的成本为49 200美元;概率敏感性分析表明,若根据英国英国国家卫生与临床优化研究所设定的支付意愿阈值,LDCT肺癌筛查具有成本效益的概率高达98.0%。新西兰的研究显示,针对高风险人群2年1次的LDCT筛查与不筛查相比,增量成本效益比约为24 421美元/QALY,对于当地符合肺癌高风险条件的无论何种种族(是否为土著),肺癌筛查具有成本效益的概率均>80.0%。Veronesi等于2020年发表的基于意大利的单中心非随机LDCT肺癌筛查试验的卫生经济学研究显示,与不筛查相比,针对高风险人群连续5年的肺癌筛查,每多获得1个QALY额外增加的成本为3 297欧元(约为4 000美元);概率敏感性分析表明,LDCT肺癌筛查具有成本效益的概率为98.0%。除此之外,加拿大也于2017年开展了相关的卫生经济学评价,一项基于LDCT的肺癌高风险人群基线筛查的评价结果显示,与不筛查相比,每多获得1个QALY需要多投入16 713美元。
目前,亚洲地区针对肺癌LDCT筛查的权威性经济学评价研究尚未广泛开展。2017年我国台湾地区的一项研究发现,在年龄为55~75岁的高风险人群中进行肺癌筛查具有成本效益,每多获得1个QALY的额外增加成本为10 947美元。考虑到在不同的国家,肺癌筛查成本和健康收益都有所差异,针对肺癌高风险人群的定义和筛查方案也略有不同,基于欧美等国家的研究结果仅能作为制定中国卫生政策的参考依据。目前,我国大型肺癌筛查项目仍在进行中,如2005年和2012年启动的农村和城市地区的癌症早诊早治项目,其中包括使用LDCT作为影像学检查手段的肺癌筛查工作,为中国肺癌筛查经济学效益的评价奠定了重要前期工作基础。

 K3N帝国网站管理系统

五、推荐意见

筛查的年龄区间

 K3N帝国网站管理系统

问题8:肺癌筛查应在什么年龄段的人群中进行?
推荐意见:建议在50~74岁的人群中开展肺癌筛查。
(强推荐,证据分级:中)
目前,大部分国外肺癌筛查指南建议将55岁作为肺癌筛查的起始年龄(表2)。我国肺癌发病年龄比欧美国家提前约5年。中华医学会放射学分会心胸学组在2015年发布的《低剂量螺旋CT肺癌筛查专家共识》和周清华等在2018年发布的《中国肺癌低剂量螺旋CT筛查指南》均建议,将我国人群肺癌筛查的起始年龄定为50岁。2011年全国肿瘤登记数据显示,肺癌年龄别发病率逐渐上升,45~49岁男性肺癌年龄别发病率仅为男性全年龄组平均水平的50.0%,但在50岁之后显著增加,50~54岁、55~59岁、60~64岁、65~69岁、70~74岁年龄段的肺癌发病率分别为45~49岁年龄段的1.9倍、3.7倍、5.7倍、7.7倍和11.0倍。全人群中,50~54岁、55~59岁、60~64岁、65~69岁、70~74岁年龄段的肺癌发病率分别为45~49岁年龄段的1.8倍、3.3倍、5.0倍、6.8倍和9.6倍。因此本指南建议肺癌筛查的起始年龄为50岁。
 
对于肺癌筛查的终止年龄,虽然有些国外指南建议筛查到77岁或80岁,但大部分指南都推荐将74岁作为筛查的上限。虽然我国老年人群肺癌的发病率仍然较高,75~79岁、80~84岁和85岁及以上年龄段的肺癌发病率分别为348.8/10万、364.0/10万和298.4/10万,但是考虑到老年人的身体状况、预期寿命以及其他合并症的情况,很难对75岁及以上老年人参加肺癌筛查的获益和危害进行权衡。同时,将筛查的年龄延后也可能导致更高的成本。因此,本指南推荐把74岁作为群体性肺癌筛查的上限。对于75岁及以上的老年人可以考虑机会性筛查。
 

筛查人群K3N帝国网站管理系统
K3N帝国网站管理系统

 K3N帝国网站管理系统

问题9:如何判定肺癌高风险人群?

推荐意见:建议对肺癌高风险人群进行肺癌筛查。建议肺癌高风险人群应符合以下条件之一:
(A)吸烟:吸烟包年数≥30包年,包括曾经吸烟包年数≥30包年,但戒烟不足15年; 
(B)被动吸烟:与吸烟者共同生活或同室工作≥20年;
(C)患有COPD;
(D)有职业暴露史(石棉、氡、铍、铬、镉、镍、硅、煤烟和煤烟尘)至少1年;(E)有FDR确诊肺癌
注1:吸烟包年数=每天吸烟的包数(每包20支)×吸烟年数
注2:FDR指父母、子女及兄弟姐妹
(强推荐,证据分级:中)
肺癌筛查的收益随着筛查人群肺癌发生风险的增加而增加。Kovalchik等基于NLST的数据显示,在高风险人群中进行肺癌筛查,每减少1例肺癌死亡所需的筛查例数显著低于低风险人群;在所有由于筛查而避免死于肺癌的人群中,88.0%都是肺癌高风险人群。因此,目前在全球各国所发表的肺癌筛查指南或共识中,均建议在高风险人群中进行肺癌筛查。但是各个指南对肺癌高风险人群的判定标准具有一定的差异。表2列出了目前国内外常用的肺癌筛查指南对高风险人群的定义。除年龄外,大多数指南在定义高风险人群时考虑了吸烟史和戒烟时间。例如,2020年美国国家综合癌症网络(National Comprehensive Cancer Network, NCCN)肺癌筛查指南建议将肺癌高风险人群定义为年龄55~77岁,吸烟史≥30包年,戒烟15年以内;或50岁以上,吸烟史≥20包年(不论是否已戒烟),同时具备至少一项额外危险因素(包括个人恶性肿瘤病史、个人肺部疾病史、肺癌家族史、氡暴露或职业性致癌物暴露)。美国预防工作组(U.S. Preventive Services Task Force, USPSTF)2014年发表的肺癌筛查指南将高风险人群定义为吸烟史≥30包年,正在吸烟或戒烟不足15年,55~80岁的无症状成年人;但不建议在下述情况下采用LDCT筛查肺癌:戒烟已超过15年,或已有威胁生命的健康问题,或不能承受或不愿意进行肺部手术者。有的指南也提到了其他危险因素,比如国际早期肺癌行动计划(International Early Lung Cancer Action Program,I-ELCAP)除了年龄、吸烟史和戒烟时间,也考虑了被动吸烟史和职业暴露史(石棉、铍、铀或氡)。NCCN 2020年发布的指南里同样提到,对于年龄≥50岁,吸烟史≥20包年的人群,如存在除二手烟外的其他危险因素能使肺癌发生风险增加至1.3%以上,也是肺癌筛查的目标人群。我国于2015年和2019年共发表了3部肺癌筛查指南或共识,但对高风险人群的推荐意见不统一,在筛查年龄、吸烟史、戒烟年限以及疾病史等方面均存在差异。较于国外指南给出的定义,国内现有肺癌筛查专家共识中对肺癌风险人群的判定更为复杂。例如,2015年中华医学会放射学分会和2019年中国肺癌防治联盟发表的专家共识,在对高风险人群进行定义时,除了年龄、吸烟史、被动吸烟史和职业暴露史外,还推荐有COPD史和肺癌家族史的人群接受筛查。
在制定本推荐意见时,指南制定工作组对目前发表的肺癌危险因素进行了总结(见本指南第三部分)。吸烟和曾经吸烟是目前公认的最主要的肺癌危险因素,随着吸烟量的增加,肺癌的发病风险逐渐增加;随着戒烟时间的延长,肺癌的发病风险逐渐下降。同时,鉴于中国女性吸烟率远远低于中国男性和国外女性,也需要充分考虑非吸烟女性发生肺癌的危险因素。唐威等通过对4 690例肺癌筛查者的研究显示,非吸烟女性中,虽然被动吸烟者仅占1/5,但这部分人群的肺癌检出率明显高于其他组(分别为1.4%和0.9%)。房军等的研究显示,非吸烟女性中,暴露于粉尘者肺癌的发生风险是非暴露者的2.47倍(OR=2.47,95% CI:1.21~5.03)。基于现有的证据(本指南第三部分)和多轮德尔菲法专家共识,结合中国烟草消耗量大、肺癌高风险人群规模大、医疗卫生资源相对紧张和中国肺癌筛查实际经验,本指南在定义高风险人群时,考虑了吸烟史、戒烟年限、被动吸烟史、COPD史、职业暴露史和FDR肺癌家族史。

 K3N帝国网站管理系统

问题10:是否可以利用预测模型来判定肺癌的高风险人群?

推荐意见10:对于肺癌高风险人群的判定,除了现在的分类标准,建议以中国人群数据为基础,建立风险预测模型,进行肺癌风险评分,提高肺癌筛查人群范围的准确性。
(强推荐,证据分级:低)
风险预测模型可以预测个体在未来一段时间内发生肺癌的概率,从而识别出肺癌高风险人群。吕章艳等总结了2018年之前国内外发表的27个关于肺癌的预测模型,大部分模型[如Bach模型、PLCOm2012模型和Liverpool Lung Project(LLP)模型]纳入了年龄、性别、种族、受教育程度、体育锻炼、体重指数、吸烟、饮酒、恶性肿瘤与肺癌家族史、呼吸系统疾病史等传统流行病学危险因素,有的模型(如Korean Men模型和Cosmos模型)在流行病学危险因素基础上,纳入了血糖、肺功能、痰分析等临床或实验室检查指标,也有的模型(如African-American Genetic Variants模型)考虑了遗传因素。
NCCN在2020年发表的肺癌筛查指南中建议使用Tammemgi肺癌风险计算器来帮助量化人群中肺癌发生的风险,6年内1.3%的肺癌风险阈值被认为与USPSTF相似。越来越多的证据表明,风险预测模型有助于更为精确地筛选适合肺癌筛查的高风险个体。Haaf等模拟了1950年美国出生队列,比较了基于Bach模型、PLCOm2012模型和LCDRAT模型的风险评估和USPSTF的推荐指南在肺癌筛查工作中的长期收益。结果显示,假定与USPSTF的筛查比例相同,基于风险预测模型的筛查策略能减少25.2%~38.0%的肺癌死亡,延长17.0%~30.3%的寿命年,但是需增加23.8%~58.6%的筛查人数;假定与USPSTF标准的筛查人数相同,基于风险预测模型的筛查策略能减少13.1%~13.9%的肺癌死亡;基于风险预测模型每避免1例肺癌患者死亡需要466~472次筛查,少于USPSTF标准。Tammemgi等使用PLCO和NLST数据,比较了基于USPSTF和基于PLCOm2012模型判定肺癌高风险人群时的筛查收益。结果显示,如果以0.015 1作为风险模型的阈值,相较于USPSTF,PLCOm2012模型有较高的灵敏度(分别为71.2%,95% CI:67.6%~74.6%;80.1%,95% CI:76.8%~83.0%;P<0.001)和较高的阳性预测值(分别为3.4%,95% CI:3.1%~3.7%;4.2%,95% CI:3.9%~4.6%;P<0.001)。基于模型的判定标准能够更加精准定位肺癌高风险人群,筛查目标人群减少8.8%的同时,检出肺癌的比例提高12.4%。Katki等利用PLCO的数据建立一种肺癌风险预测模型,并在PLCO筛查组和NLST参与者及美国50~80岁的吸烟者中进行了验证。结果显示,与USPSTF标准相比,基于模型选择高风险人群进行筛查可避免更多的肺癌患者死亡,并可降低避免1例肺癌死亡所需的筛查人数。但是目前此类证据多来自回顾性研究或者模拟研究。我国目前尚无类似数据,因此,如何更有效地利用风险预测模型来判定肺癌高风险人群,还需要进一步的研究。

 K3N帝国网站管理系统

筛查技术

问题11:肺癌筛查应采取何种措施?

推荐意见11.1:推荐采用LDCT进行肺癌筛查。
(强推荐,GRADE证据分级:高)
推荐意见11.2:不建议采用胸部X线检查进行肺癌筛查。
(强推荐,GRADE证据分级:中)
目前在全球发表的肺癌筛查指南或共识中,均推荐采用LDCT作为筛查手段。LDCT能明显增加肺癌(尤其是Ⅰ期肺癌)的检出率,同时降低肺癌相关死亡率。指南制定工作组对近5年内发表的肺癌筛查随机对照试验进行Meta分析,结果显示,与未筛查人群相比,LDCT筛查的Ⅰ期肺癌检出率提高了4.73倍(OR:5.73, 95% CI:3.37~9.76),而肺癌相关死亡率降低了24.0%(OR:0.76, 95% CI:0.66~0.88)。国外相关的系统综述也证实,LDCT对于早期肺癌的筛查具有重大意义。Sadate等对2018年之前发表的在吸烟>15包年的人群中进行LDCT肺癌筛查随机对照试验的Meta分析显示,与对照组相比,筛查组肺癌特异性死亡率降低17.0%(RR:0.83,95% CI:0.76~0.91),总死亡率降低4.0%(RR:0.96,95% CI:0.92~1.00)。
与X线检查相比,LDCT可明显增加Ⅰ期肺癌检出率,同时降低肺癌相关死亡率。NLST研究显示,基线筛查时,LDCT组筛查阳性人群中,63.0%的患者处于肺癌Ⅰ期,而胸部X线检查阳性者中,47.6%的患者处于肺癌Ⅰ期;LDCT组与X线组比较,可降低20.0%的肺癌死亡率(RR:0.80,95% CI:0.73~0.93)。指南制定工作组对2015—2020年发表的肺癌筛查随机对照试验进行Meta分析,结果显示,与X线胸片比较,用LDCT进行筛查的Ⅰ期肺癌检出率提高了83.0%(OR:1.83,95% CI:1.20~2.77),肺癌死亡率降低了6%(OR:0.94,95% CI:0.86~1.00)。其他Meta分析的结果也证实了这一观点。Fu等对1994—2013年发表的关于LDCT筛查的9项随机对照研究进行Meta分析,结果表明,与胸部X线或常规检查相比,使用LDCT进行肺癌筛查检出的Ⅰ期肺癌数量显著增加(OR:2.15,95% CI:1.88~2.47)(GRADE:中)。
LDCT用于肺癌筛查有较高的灵敏度和特异度。基于NLST的研究结果显示,LDCT用于肺癌筛查的灵敏度为93.8%(95% CI:90.6%~96.3%),特异度为73.4%(95% CI:72.8%~73.9%)。一项中国的随机对照试验显示,LDCT用于肺癌筛查的灵敏度为98.1%(95% CI:88.4%~99.9%),特异度为78.2%(95% CI:76.8%~79.6%)。Humphrey等的系统综述显示,LDCT筛查用于肺癌筛查的灵敏度通常>90.0%(80.0%~100.0%),特异度为28.0%~100.0%。
NCCN于2020年发布的肺癌筛查指南明确指出,不推荐胸部X线检查用于肺癌筛查。蒋梅花等对1996—2011年发表的采用X线胸片对高风险人群进行肺癌筛查的相关文献资料进行Meta分析,共纳入9篇文献,研究对象94 490例,结果显示,X线胸片在肺癌筛查中的灵敏度为25.0%(95% CI:21.9%~28.2%),特异度为93.2%(95% CI:93.0%~93.3%)。虽然X线胸片对肺癌具有一定的诊断价值,但因其灵敏度较低,不适用于肺癌筛查。Manser等对2012年以前的肺癌筛查研究进行Meta分析(8项随机对照研究和1项对照试验),结果显示,每年进行胸部X线检查和常规护理相比,肺癌的死亡率并没有降低(RR:0.99,95% CI:0.91~1.07),经常进行胸部X线检查与不经常检查相比,肺癌死亡率相对增加(RR:1.11,95% CI:1.00~1.23)。因此,本指南不推荐采取胸部X线检查进行肺癌筛查。

筛查组织

问题12:组织肺癌筛查时应包括哪些流程?

推荐意见:建议肺癌筛查的流程参考图1,主要包括知情同意、问卷调查、风险评估、LDCT筛查和结果管理。

问题13:是否需要签署知情同意书?

推荐意见13.1:建议所有参加筛查者在自愿的原则下签署知情同意书。
推荐意见13.2:建议知情同意书的内容至少包括:筛查目的、意义、过程、参加筛查可能获得的益处和风险、筛查费用、保密原则和自愿原则、签字及日期。K3N帝国网站管理系统
 
图片
知情同意在肺癌筛查中是必不可少的。USPSTF建议在肺癌筛查之前,要告知参加筛查者肺癌筛查的益处和危害。美国胸科协会和美国胸科医师协会在2015年发表的肺癌筛查指南里也提出,知情同意能帮助筛查对象权衡各种信息以便自主做出选择。然而,目前在实施肺癌筛查时信息透明度普遍偏低。2020年Clark等在JAMA Internal Medicine发表的研究显示,在美国肺癌筛查网站中,对于筛查的潜在益处和危害方面的描述存在不平衡,有98.0%的网站描述了潜在的益处,而仅有48.0%的网站描述了潜在危害;有73.0%的肺癌筛查网站没有明确告知筛查者在参加筛查之前要考虑筛查的益处和危害;仅有不足10.0%的网站提及筛查导致的过度诊断。知情同意能确保筛查对象在筛查过程中获得合理和有效的医疗支持,能帮助筛查对象和医院及医师之间建立良好的信任。我国在2019年发布的《大型人群队列研究数据安全技术规范》中提到,数据采集人员应向参加者提供其接受调查必需的所有信息,通过完整充分的说明和介绍,对参加者的有关询问进行全面必要的回答和解释,使参加者全面了解需调查的内容及隐私数据安全性保证。因此,本指南建议在肺癌筛查之前要签署知情同意书,明确肺癌筛查的目的、意义、过程、参加筛查可能获得的益处和风险、筛查费用,并解释说明筛查的保密原则和自愿原则。

问题14:组织肺癌筛查的人员有何要求?

推荐意见:建议筛查工作由多学科人员共同合作完成,包括流行病学、影像科、呼吸科、胸外科、肿瘤科、检验科和病理科等相关学科医师和工作人员。
国际肺癌研究协会在关于肺癌筛查的声明中明确指出,实施筛查项目的关键是必须有一支多学科专家共同组成的团队。在这个团队中,不仅要包括有丰富影像诊断学经验的影像科医师,更要有包括呼吸科、胸外科、肿瘤科等多学科医师的密切合作。NCCN于2020年发布的肺癌筛查指南中也明确提出,建议进行肺癌筛查的医疗机构采取包括影像科、呼吸科和外科等在内的多学科合作方法。肺癌筛查团队不仅要对LDCT发现肺部结节的性质进行准确的判断,还要针对不同结节的特征提出合理的随访频率和随访时限建议,更重要的是对采取医疗干预的时机以及干预手段做出重要决策。我国于2018年发表的《中国肺癌低剂量螺旋CT筛查指南》中也提到,筛查工作应由多学科人员共同合作,包括具有丰富影像诊断学经验的影像科医师,以及呼吸科、胸外科、肿瘤科等多学科医师。本指南在此基础上,根据我国肺癌筛查的实际经验,建议在进行肺癌筛查时,增加流行病学专业人员,从而更好地进行筛查组织、健康宣教和质量控制等。
 

LDCT筛查和报告要求

 K3N帝国网站管理系统

 

问题15:在采用LDCT进行肺癌筛查时,应如何操作?

推荐意见:有条件的医疗机构建议使用16排及以上的多排螺旋CT。操作时,受检者仰卧,双手上举,采取吸气末单次屏气扫描;扫描范围应为肺尖至后肋膈角尖端水平(包括全肺和两侧胸壁,女性受检者还需包括全乳腺);螺旋扫描模式,螺距设定≤1,机架旋转时间≤0.8 s,建议选用设备的最短扫描时间。建议扫描矩阵设定不低于512×512;没有迭代重建技术的建议使用120 kVp、30~50 mAs的扫描参数,有新一代迭代重建技术的建议使用100~120 kVp、<30 mAs作为扫描参数;建议采用肺算法和标准算法、或仅用标准算法进行重建,建议重建层厚在1.00~1.25 mm之间。若重建层厚≤0.625 mm,建议无间隔重建,若重建层厚介于1.00~1.25 mm之间,建议重建间隔不大于层厚的80.0%。扫描时宜开启“dose report(剂量报告)”功能。

 K3N帝国网站管理系统

问题16:扫描后如何进行阅片?

推荐意见:建议使用DICOM格式,在工作站或PACS进行阅片,建议使用专业显示器;采用窗宽1 500~1 600 HU、窗位-650~-600 HU的肺窗和窗宽350~380 HU、窗位25~40 HU的纵隔窗分别阅片;建议采用多平面重组(multiple planar reconstruction, MPR)及最大密度投影阅片,横断面和MPR冠状面、矢状面多方位显示肺结节的形态学特征。
目前国内外发表的大部分指南均推荐采用16排及以上的多排螺旋CT,但是不同指南在定义LDCT扫描方案和阅片规则方面有所差异。例如,虽然NCCN 2020和I-ELCAP 2016均建议采用单次屏气法扫描,但是在具体的扫描参数设定方面有所差异。NCCN建议扫描时间≤10 s;对于体质指数(body mass index, BMI)≤30 kg/m2的筛查对象,总辐射剂量应≤3 mSv,管电压应在100~120 kVp之间,管电流应≤40 mAs;对于BMI>30 kg/m2的筛查对象,总辐射剂量应≤5 mSv,管电压应为120 kVp,管电流应≤60 mAs;而I-ELCAP并未根据BMI设定不同的扫描参数,而是统一推荐120 kVp,40 mAs或更低的参数。NCCN建议图像层厚≤2.5 mm,而I-ELCAP建议重建的图像层厚≤1.25 mm。在阅片时,NCCN建议图像可以是标准图片,也可以是最大密度投影图片;I-ELCAP建议采用1 500 HU窗宽、-650 HU窗位的肺窗和350 HU窗宽、25HU窗位的纵隔窗。
多排螺旋CT能保证在单次屏气时,扫描到整个胸廓,而且维持较好的空间分辨率。在确保能发现肺部结节的前提下,选择最低剂量的扫描参数。结合国内大部分CT扫描仪的条件和肺癌筛查的实际情况,参考中华医学会放射学分会心胸学组2015年发表的《低剂量螺旋CT肺癌筛查专家共识》对LDCT扫描和阅片要求,本指南对LDCT筛查和阅片要求给出了相应的推荐意见。

 K3N帝国网站管理系统

问题17:如何对结节进行分析与记录?

推荐意见:在对结节进行分析与记录时,建议使用平均直径,测量结节实性部分的最大长径和垂直于最大长径的最长短径(最大短径)之和除以2;建议标注结节所在序列和图层编号,完整报告肺结节部位、密度、大小、形态等,并给出随诊建议(包括具体随诊时间间隔);建议随诊CT在同一显示方位(横断面或冠状面或矢状面)比较结节变化;建议同时测量结节体积以计算结节倍增时间;建议同时记录其他异常,例如肺气肿、肺纤维化等肺部其他疾病、冠状动脉钙化以及扫描范围内其他异常发现。建议部分实性结节实性成分的测量方法可选用平均直径法和体积测量(在容积再现图像重组中,选定CT阈值范围进行实性成分分离,利用容积测定软件测量体积)。K3N帝国网站管理系统
 
在结节分析与记录时,NCCN和I-ELCAP均建议采用平均直径,并将平均直径定义为结节长径(在最大层面CT图像上测量的最长径线)和短径(在同一CT图像上测量的与长径垂直的最长长度)的均值;建议记录结节的部位、大小、密度(实性、部分实性和非实性)、是否出现钙化(有或无,如果有:实性、中央钙化或周围钙化、爆米花样钙化、环形、斑点状、不规则钙化等)和形状。NCCN同时建议记录结节内有无脂肪。本指南结合国外肺结节的分析与记录要求,参考中华医学会放射学分会心胸学组于2015年发表的《低剂量螺旋CT肺癌筛查专家共识》和《肺亚实性结节影像处理专家共识》的相关内容,结合我国实际情况和LDCT肺癌筛查实践,制定了此推荐意见。

 K3N帝国网站管理系统

结果管理与随访

 K3N帝国网站管理系统

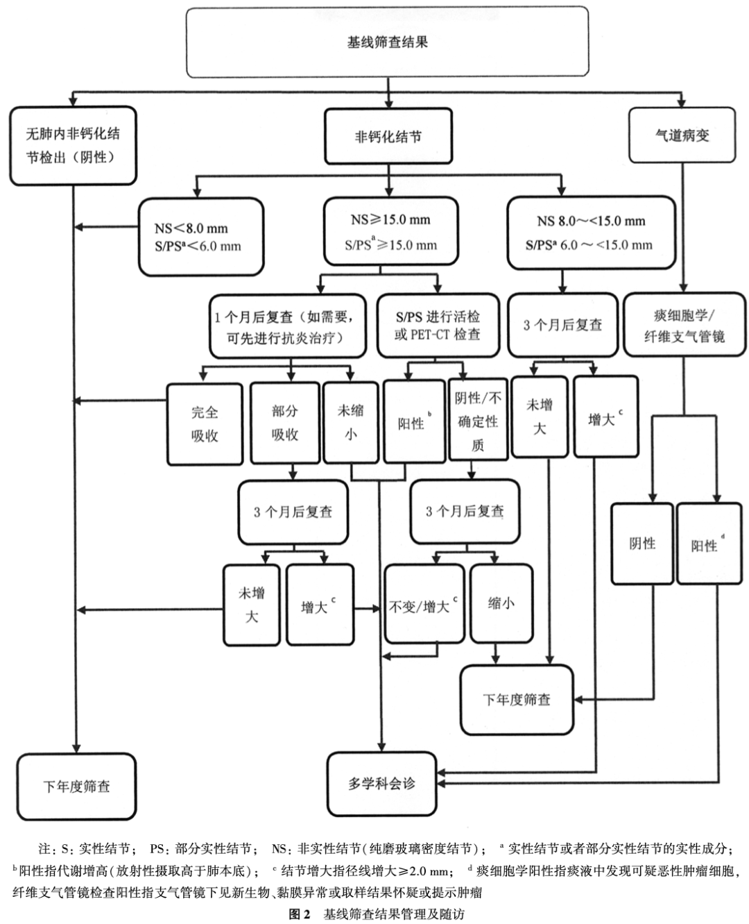
问题18:如何对基线筛查检出的结节进行管理和随访?

推荐意见:建议基线筛查结果的管理和随访符合下列规定(图2):
(A)无肺内非钙化结节检出(阴性),建议进入下年度筛查;
(B)检出的非实性结节平均直径<8.0 mm,或者实性结节/部分实性结节的实性成份平均直径<6.0 mm,建议进入下年度筛查;
(C)检出的实性结节或者部分实性结节的实性成分平均直径≥6.0 mm且<15.0 mm,或者非实性结节平均直径≥8.0 mm且<15.0 mm,建议3个月后再复查;对其中的实性结节或者部分实性结节,如影像科医师认为具有明确恶性特征,建议进行多学科会诊,根据会诊意见决定是否行临床干预。3个月复查时如果结节增大,建议进行多学科会诊,根据会诊意见决定是否行临床干预;如果结节无变化,建议进入下年度筛查;
(D)检出的实性结节、部分实性结节的实性成分或者非实性结节平均直径≥15.0 mm,建议选择以下2种方案:①抗炎治疗后1个月或无需抗炎治疗1个月后再复查。复查时,如果结节完全吸收,建议进入下年度筛查;如果结节部分吸收,建议3个月后再复查,复查时如果结节部分吸收后未再增大,建议进入下年度筛查;如果结节部分吸收后又增大,建议进行多学科会诊,根据会诊意见决定是否行临床干预;如果结节未缩小,建议进行多学科会诊,根据会诊意见决定是否行临床干预或3~6个月再复查;②实性和部分实性结节进行活检或正电子发射计算机断层扫描(positron emission tomography/computed tomography,PET-CT)检查。如果阳性,建议进行多学科会诊,根据会诊意见决定是否行临床干预;如果阴性或不确定性质,建议3个月后再复查,复查时如果结节不变或增大,建议进行多学科会诊,根据会诊意见决定是否行临床干预;如果结节缩小,建议进入下年度筛查;
(E)可疑气道病变,例如管腔闭塞、管腔狭窄、管壁不规则、管壁增厚;与支气管关系密切的肺门异常软组织影;可疑阻塞性炎症、肺不张及支气管黏液栓等,建议进行痰细胞学或纤维支气管镜检查。如果阳性,建议进行多学科会诊,根据会诊意见决定是否行临床干预;如果阴性,建议进入下年度筛查。
注1:非实性结节指纯磨玻璃密度结节
注2:结节增大指径线增大≥2.0 mm
注3:PET-CT检查阳性指代谢增高,放射性摄取高于肺本底
注4:痰细胞学阳性指痰液中发现恶性或者可疑恶性肿瘤细胞
注5:纤维支气管镜检查阳性指支气管镜下见新生物、黏膜异常或取样结果怀疑或提示肿瘤
(强推荐,证据分级:中)K3N帝国网站管理系统
 
图片
非钙化结节的随访方案是LDCT筛查中的重要环节,恰当的随访可提高肺癌筛查的效益,节约卫生资源,避免不必要的医源性辐射。筛查是否为阳性,决定了是否需要进一步的诊断试验和侵入性检查。如果筛查阳性的定义较宽泛,可能会引起过度诊断和过度治疗;如果定义较保守,可能会漏诊肺癌病例。NLST将结节>4 mm定义为筛查阳性得到的假阳性率为96.4%。上海一项关于肺癌筛查的随机对照试验中发现,采用NLST的结节判定标准,虽然灵敏度和特异度较好(分别为98.1%和78.2%),但假阳性率却高达93.7%(753/804)。Gierada等基于NLST的数据比较了不同结节分类标准的肺癌漏诊和假阳性情况,结果显示,与4 mm的结节分类标准相比,虽然5 mm、6 mm、7 mm和8 mm的结节分类标准分别会漏掉1.5%、2.7%、6.5%和9.9%的病例,但是会减少14.2%、35.5%、52.7%和64.8%的假阳性。
I-ELCAP的LDCT肺癌筛查历经近20年,通过对大量数据的分析与研究,不断更新随访方案,主要目的是尽可能降低假阳性率,提高筛查效能。I-ELCAP于2015年发表的肺癌筛查指南对基线筛查检出的结节管理方案为:(1)如果没有非钙化结节检出,建议进入下年度筛查;(2)如果检出的为非实性结节(任何大小)、最大的实性结节/部分实性结节的实性成分<6.0 mm或者最大的实性结节/部分实性结节的实性成分在6.0~15.0mm之间,但3个月内没有恶性增长,建议进入下年度筛查;(3)如果最大的非钙化结节≥15.0 mm,建议活检或PET-CT检查;如果怀疑感染,可抗炎治疗1个月后进行CT复查;(4)如果最大的实性结节或者部分实性结节的实性成分在6.0~15.0mm之间,但3个月内伴随恶性增长,则建议活检或PET-CT检查;(5)如果发现支气管腔内实性结节,推荐1个月内复查CT。
本指南参考I-ELCAP的肺癌筛查指南。在本指南中,基线筛查阳性结节的最小平均直径为6.0 mm,不同于NLST试验中的4 mm(长径),这可在确保不影响早期肺癌检出的前提下使结节检出阳性率降低20.0%。I-ELCAP基于65 374例筛查对象的研究显示,基线筛查发现的<6.0 mm的非钙化结节被确诊为肺癌的概率为0.3%,而≥6.0 mm的非钙化结节被确诊为肺癌的概率是<6.0 mm结节的34倍(10.1%),≥15.0 mm的非钙化结节被确诊为肺癌的概率是<6.0 mm结节的121倍(36.3%)。在I-ELCAP的指南发布后,NCCN也于2020年采用6 mm作为阳性结节的分类标准。
Henschke等比较了I-ELCAP、美国放射协会-肺报告与数据系统(American College of Radiology-Lung Reporting and Data System, ACR-lung-RADS)和欧洲肺癌筛查联盟对于肺结节的管理方案,用效率比值(efficiency ratio, ER)来评价结节管理方案的效率,ER越接近1,方案的效率越高;如果将ER定义为每确诊1例肺癌所需要做进一步检查的筛查者的数量,I-ELCAP的ER值为13.9,明显低于ACR-lung-RADS和欧洲肺癌筛查联盟的18.3和31.9。如果将ER定义为每确诊1例肺癌所需要活检的筛查者的数量,I-ELCAP的ER值为2.2,明显低于ACR-lung-RADS和欧洲肺癌筛查联盟的3.2~8.1和4.4。
与西方国家相比,我国肺癌发病的危险因素更为复杂,除吸烟外,生物燃料的使用以及女性非吸烟者中肺癌的发生,使得我国与这些国家的肺癌特征有所不同。因此在肺结节的处理中必须考虑中西方肺癌特征的差异。基于此,我们在I-ELCAP指南的基础上,结合我国LDCT肺癌筛查实践经验,制定了此推荐意见。

 K3N帝国网站管理系统

问题19:如何对年度筛查检出的结节进行管理和随访?

推荐意见:建议年度筛查结果的管理和随访符合下列规定(图3):
(A)无肺内非钙化结节检出(阴性)或结节未增长,建议进入下年度筛查;
(B)原有的结节增大或实性成分增多,建议考虑临床干预;
(C)新发现气道病变,建议进行痰细胞学或纤维支气管镜检查。如果阳性,建议进行多学科会诊,根据会诊意见决定是否行临床干预;如果阴性,建议进入下年度筛查;
(D)发现新的非钙化结节,且结节平均直径>3.0 mm,建议3个月后复查(如需要,可先进行抗炎治疗):①结节完全吸收,建议进入下年度筛查;②结节部分吸收,建议6个月后复查。复查时如果结节部分吸收后未再增大,建议进入下年度筛查;如果结节部分吸收后又增大,建议考虑临床干预;③如果结节增大,建议考虑临床干预;
(E)发现新的非钙化结节,且结节平均直径≤3.0 mm,建议6个月后复查:结节未增大,建议进入下年度筛查;结节增大,建议考虑临床干预。
(强推荐,证据分级:中)
图片
基于I-ELCAP、ELCAP、NELSON、Pittsburgh肺癌筛查研究和Mayo试验的结果显示,有大约3.4%~13.1%的筛查对象会在年度筛查中发现新的结节。这些结节与基线筛查发现的结节不同之处在于,基线筛查的结节可能已经存在多年,而这些结节是在短时间内发生和发展的。因此,通常认为新发结节的生长速度较基线筛查发现的结节更快,恶性可能性更高。有研究显示,在这些新发结节中,1.6%~7.5%的患者为肺癌。基于I-ELCAP的研究显示,对于年度筛查发现的<6 mm的实性结节,其恶性的可能性是基线筛查<6 mm的实性结节的6倍(分别为2.0%和0.3%)。因此,在对年度筛查发现的结节进行管理和随访时,应选择比基线筛查更小的结节平均径阈值,因为较小的新发结节恶性的可能性也较大。K3N帝国网站管理系统
 
本指南参考I-ELCAP肺癌筛查指南中对肺癌年度筛查结节的相关管理规定。I-ELCAP肺癌筛查指南规定:(1)如果年度筛查没有检出新的结节或原有的结节未增长,建议下年度筛查;(2)如果检出了新的或者增长的非实性结节(任何大小),或者新出现的/增长的最大实性或者部分实性结节的实性成分<3.0 mm,建议下年度筛查;(3)如果新发现的或者增长的实性结节或者部分实性结节的实性成分介于3.0~6.0 mm之间,推荐在6个月后进行CT复查。如果结节呈现恶性增长,建议活检;(4)如果新发现的或者增长的实性结节或者部分实性结节的实性成分≥6.0 mm,建议1个月后行CT复查(如果需要,可先进行抗炎治疗):复查时如果非钙化结节呈现恶性增长,建议活检;(5)如果出现新的支气管腔内实性结节,建议1个月内行CT复查。由于中国肺癌特征和基线筛查与西方国家不同,因此肺癌年度筛查也与西方国家略有不同。本指南在I-ELCAP的基础上,结合中国肺癌筛查的实际经验,并经过多轮影像学专家讨论达成共识,最终形成了本指南关于年度筛查发现的结节的管理推荐意见。

六、总结

本指南聚焦于我国50~74岁人群肺癌筛查,是由多学科背景的专家团队,按照国内外公认的规范和方法制定而成,适用于我国各级医疗机构的医务工作者。与其他已发表的相关指南对比,本指南工作组通过问题调研、证据收集与评价、专家共识等过程,最终形成了基于证据、平衡获益与风险、综合考虑筛查者意愿、卫生经济学与专家经验的针对19个问题的推荐意见。本指南可用于在我国开展大规模的肺癌组织性筛查,提高我国肺癌筛查的同质性和优质性,以期降低肺癌死亡率、提升人群筛查获益,并最终降低肺癌治疗成本、提升社会经济效益。值得注意的是,目前仍有许多问题有待解决,如建立适合我国人群的肺癌临床预测模型,寻求可用于判断肺部结节良恶性的生物标志物等,都需要进一步的前瞻性临床研究来探索和验证。
 

参考文献K3N帝国网站管理系统

赫捷, 李霓, 陈万青, 等. 中国肺癌筛查与早诊早治指南(2021,北京)[J]. 中华肿瘤杂志, 2021, 43(3):243-268. DOI:10.3760/cma.j.cn112152-20210119-00060.K3N帝国网站管理系统

  • 指南共识
  • 肺癌筛查
  • CT
  • 低剂量螺旋CT

其他热门专题

  • 肺结节
  • 癌症症状
  • 基因检测
  • 科普答疑

其他热门专题

  • 指南共识
  • 指南
  • 低剂量螺旋CT
  • 影像学检查

其他热门专题

  • 指南共识
  • 发病率
  • 肺癌筛查
  • 指南

其他热门专题

  • 科普答疑
  • 肺结节
  • CT
  • 高危人群

其他热门专题

  • 治疗中护理
  • 居家护理
  • 保健品
  • 抗癌饮食

其他肺癌护理专题